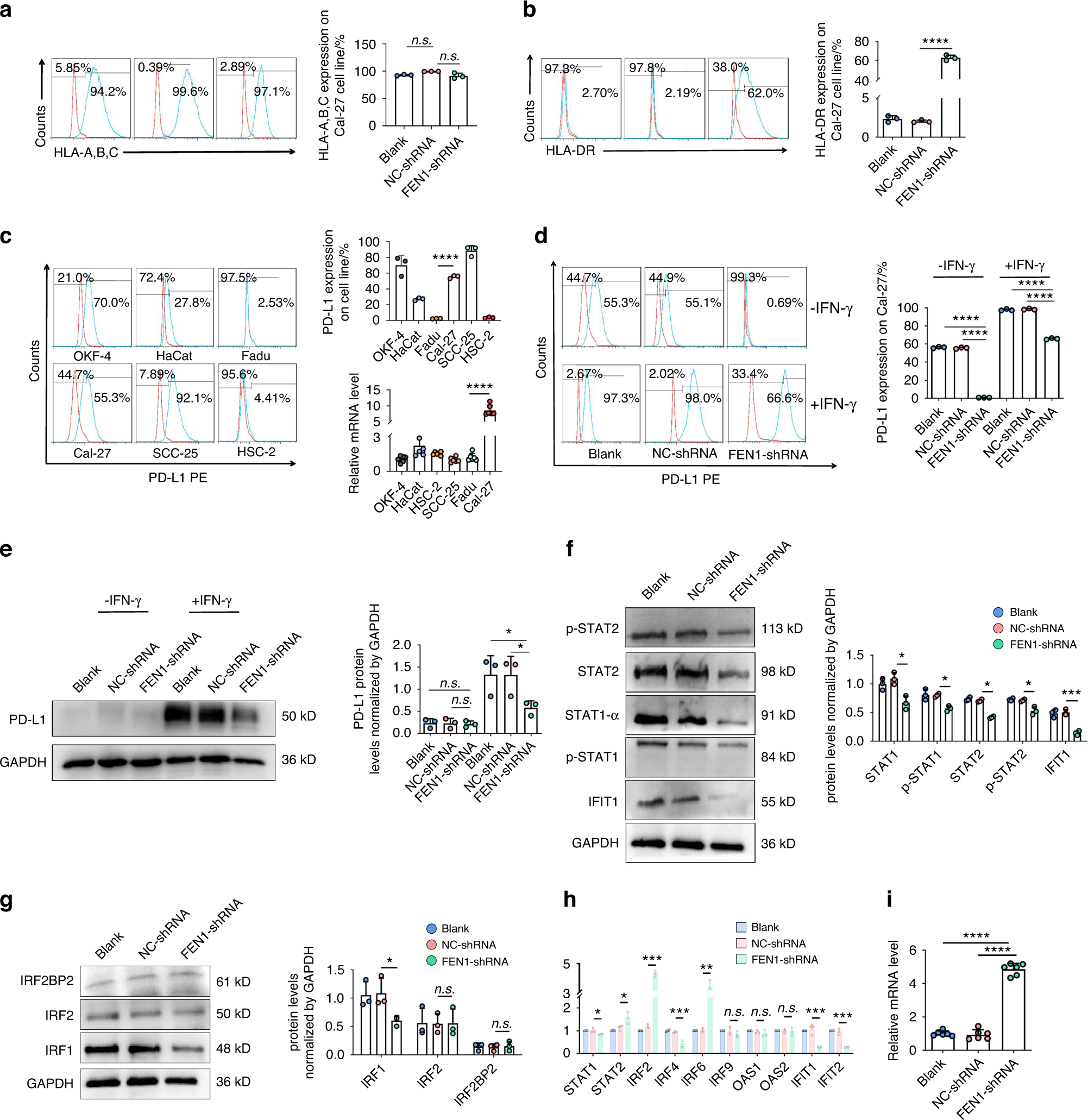
Fig. 4

Down-regulation of FEN1 mediated the antitumor effect of PD-L1 and HLA-DR in OSCC. a Flow cytometry was performed to verify the expression of HLA-A, HLA-B and HLA-C proteins on the surface of Cal-27 cells in all groups, and the differences were not statistically significant (n = 3). b The expression of HLA-DR protein on the surface of Cal-27 was validated via flow cytometry, the expression of HLA-DR increased in FEN1-shRNA compared with controls (n = 3). c Flow cytometry (n = 3) and qRT-PCR (n = 6) were performed to verify the expression of PD-L1 in different OSCC lineages. d Flow cytometry was used to detect the expression of PD-L1 on Cal-27 cells. FEN1 downregulating could effectively inhibit the induction of PD-L1 on Cal-27 cells (n = 3). e At the protein level, FEN1 downregulation could inhibit the induction of IFN-γ on total protein expression of PD-L1 in Cal-27 (n = 3). f Western blot was performed to verify that FEN1 knockdown could suppress the expression of p-STAT1、STAT1-α、STAT2、p-STAT2 and IFIT1 in Cal-27 cells (n = 3). g FEN1 knockdown effectively suppress the expression of IRF1 compared with other groups by western blot (n = 3). h qRT-PCR were used to show that FEN1 silencing could upregulate the expression of STAT2, IRF2, IRF6, inhibiting the expression of STAT1, IRF4, IFIT1 and IFIT4; and have no influence on the expression of IRF9, OAS1, OAS2 (n = 3). i qRT-PCR showed that FEN1 knockdown could significantly increase the expression of CIITA (n = 6). error bars, mean ± SD; n.s., not significant; *P < 0.05, **P < 0.01, ***P < 0.001; ****P < 0.000 1; by t test or two-way ANOVA