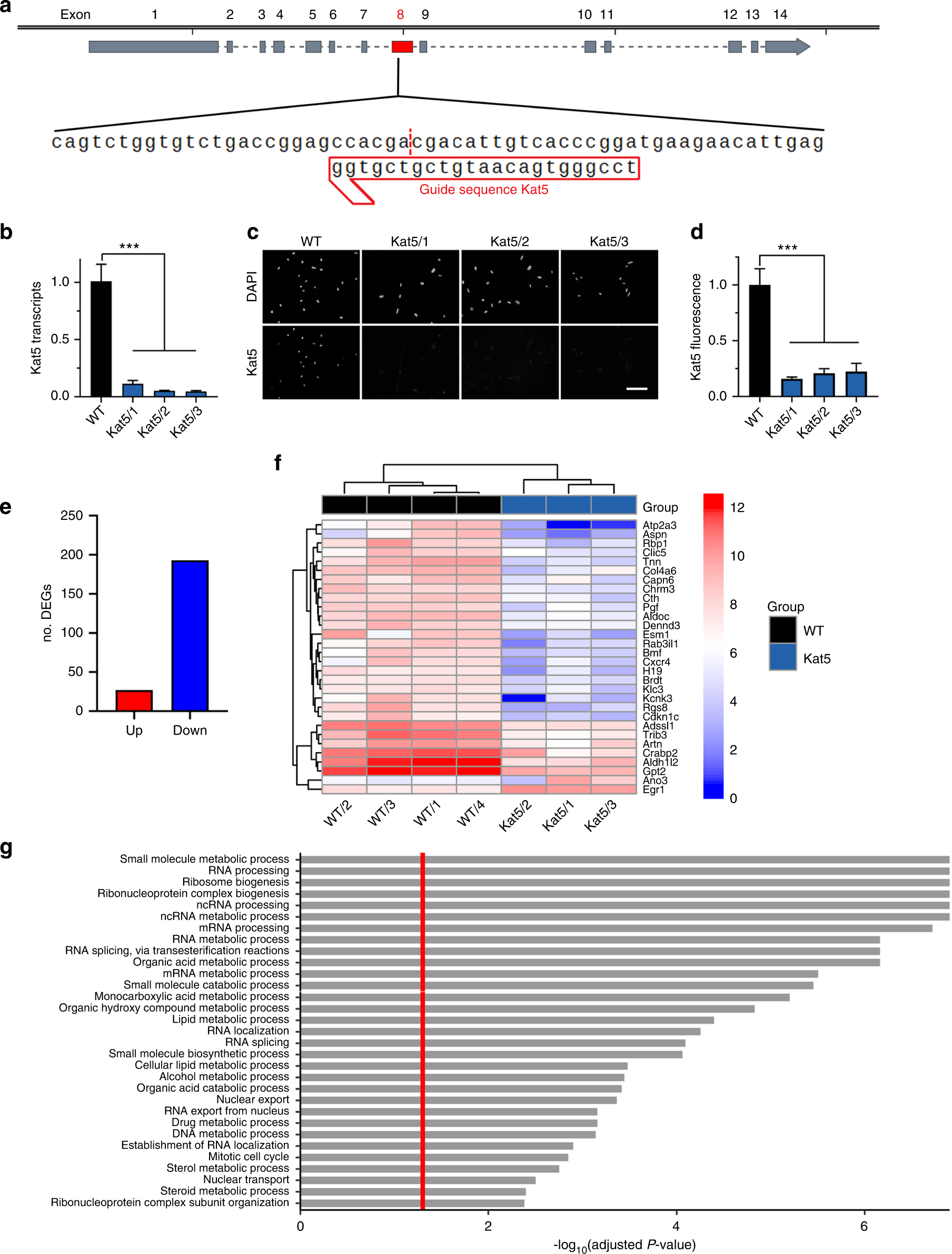
Fig. 1

CRISPR/Cas9-dependent Kat5 inactivation in O9-1 cells. a Schematic representation of the Kat5 gene with zoom-in on guide sequence and adjacent regions in the targeted exon 8 (red box). b Kat5 transcript levels in wildtype O9-1 cells (WT) and gene-edited clones Kat5/1 – Kat5/3 as determined by RT-PCR (n = 3). Levels in wildtype cells were set to 1 ± SEM. c, d Immunocytochemical detection of Kat5 protein in wildtype O9-1 cells (WT) and gene-edited clones (c), used for quantification (n = 3) of Kat5 levels (d). Nuclei were counterstained with DAPI. Scale bar: 150 µm. e–g Summary of the consequences of Kat5 inactivation in O9-1 cells as determined by RNA sequencing of gene-edited clones (n = 3) and wildtype cells (n = 4). Shown are the number of up-regulated (red) and down-regulated (blue) genes upon Kat5 inactivation (log2-fold ≥ 1, P value ≤ 0.05) (e), a bi-clustering heatmap for visualization of the expression profile of the top 30 differentially expressed genes sorted and plotted by their (absolute) log2 transformed expression values in the samples (f), and a gene set enrichment analysis of preranked genes to identify cellular processes and structures affected by Kat5 inactivation (g). Statistical significance was determined by one-way ANOVA and Dunnett’s post test (***P ≤ 0.001)