Fig. 6
From: CD301b+ macrophage: the new booster for activating bone regeneration in periodontitis treatment

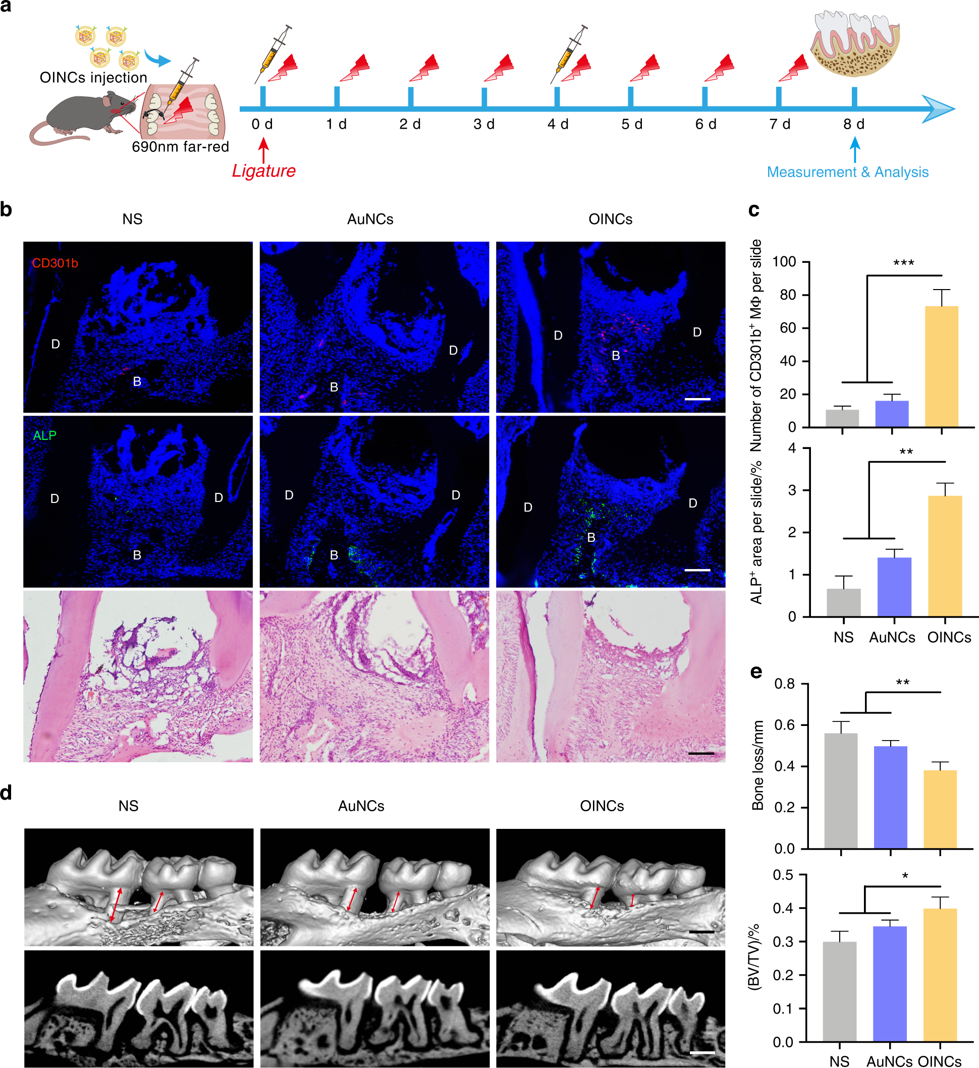
OINCs promote periodontal bone regeneration by inducing the formation of CD301b+ macrophages. a Flowchart of the time-course of OINC administration and irradiation in a mouse periodontitis model. b Representative images of immunofluorescent staining for CD301b+ macrophages and ALP, and corresponding H&E staining in the different groups including normal saline (NS), AuNCs, and OINCs. c Quantitative analysis of CD301b+ macrophage number and ALP+ area per slide (n = 3). d μCT analysis and Masson staining to compare levels of regenerative bone in different groups. e Quantification of bone-associated parameters (bone loss, BV/TV) to evaluate the therapeutic efficacy of OINCs (n = 4)