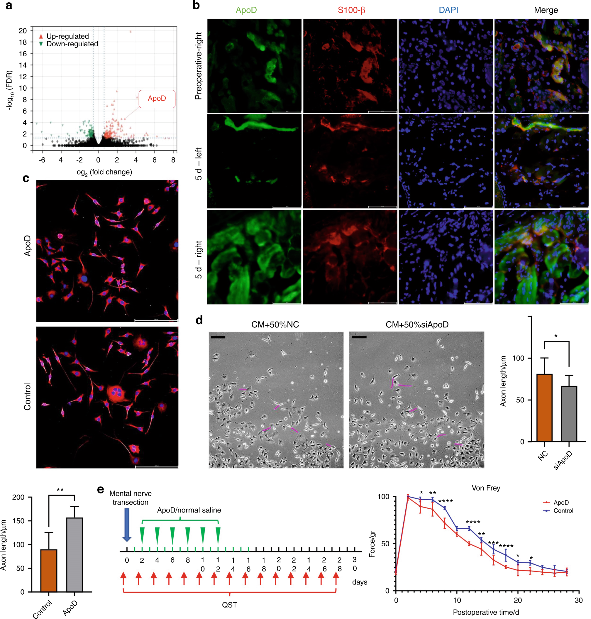
Fig. 4

ApoD expression increased after mental nerve transection, promoting nerve growth and sensory recovery. a Transcriptome sequencing showed differential gene expression in the left and right lower lips of rats 5 days after mental nerve transection (n = 3). b Immunofluorescence detection of lips in rats before and 5 days after mental nerve transection. preoperative-right: Preoperative right lower lip; 5 days-left: Left lower lip 5 days after operation; 5 days-right: Right lower lip 5 days after operation (n = 5) (scale bar: 200 μm). c Immunofluorescence detection of F11 cultured with 100 ng/mL ApoD in the control group, labeled with Tuj-1. The longest 5 axons were measured with NeuronJ and analyzed quantitatively (n = 3) (scale bar: 200 μm). d Quantitative analysis of F11 axon length, cultured with 50% CM and 50% RSC96 supernatant of ApoD silencing or NC groups, respectively (n = 3) (scale bar: 200 μm). e QST analysis showed right lower lip sensation in rats with local injection of 100 ng/mL ApoD or equivalent normal saline after mental nerve transection, measured every four days (n = 5). *P < 0.05; **P < 0.01; ***P < 0.001; ****P < 0.000 1