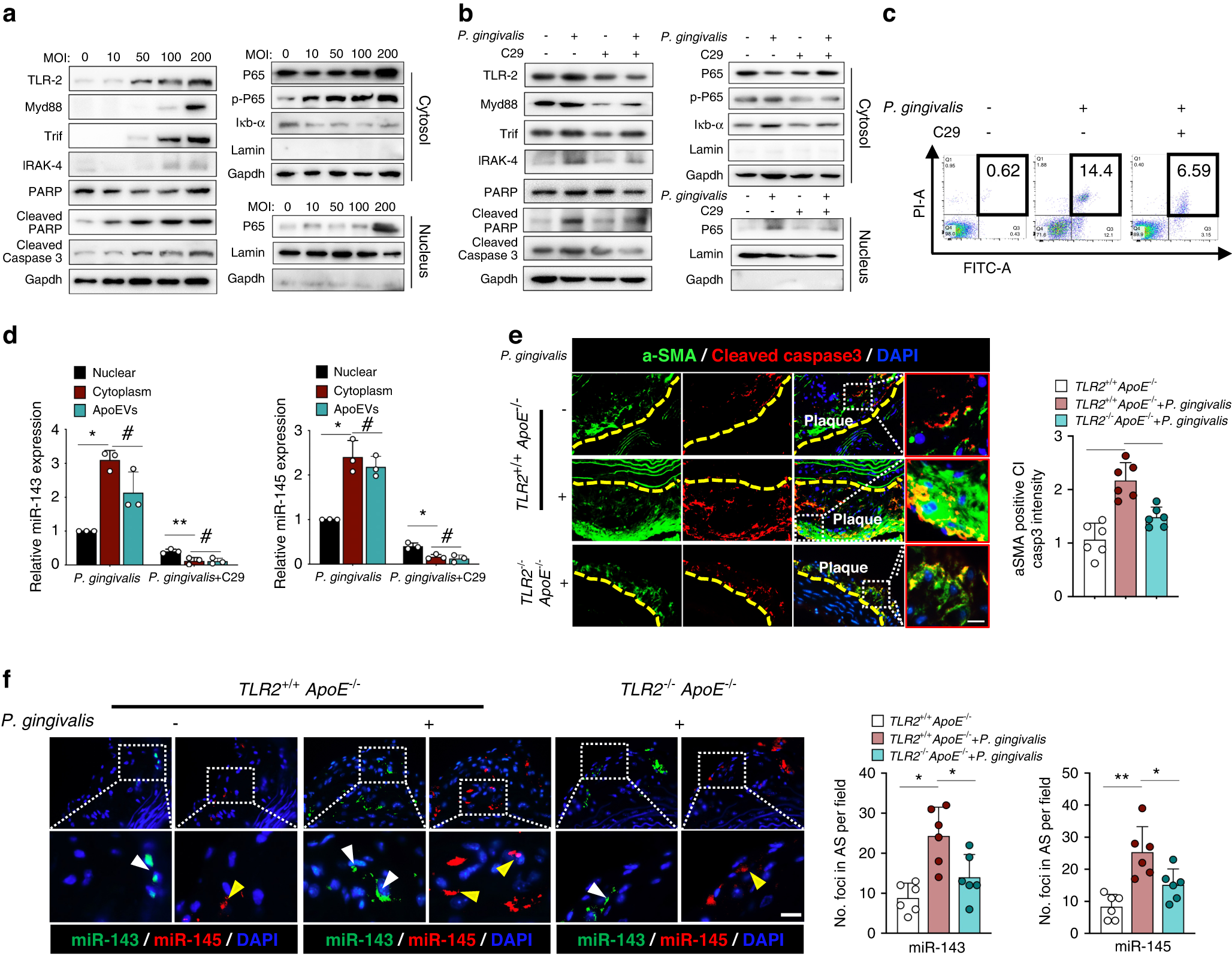
Fig. 3

Inhibition of TLR2 signaling alleviates P. gingivalis-induced SMCs apoptosis and reduces miR-143/145 expression. a Influence of different concentrations of P. gingivalis on TLR-2 signaling (MYD88, Trif, and IRAK-4 protein expression), apoptosis-related markers (PARP, cleaved PARP, and Cleaved caspase3 protein expression), and NF-κB pathway (p-P65, P65, and Ikb-α in cytoplasmic extracts, and P65 in nuclear extracts). b Influence of inhibiting TLR2 signaling on apoptosis-related markers and NF-κB pathway. c Flow cytometry analysis for apoptotic SMCs with the stimulation of P. gingivalis and C29 (a TLR2 Inhibitor). d Relative miR-143/145 expression in the nucleus, cytoplasm, and apoEVs were measured by qRT-PCR when Pg-infected SMCs were treated with C29. e Immunostaining staining of α-SMA and Cleaved caspase3 in atherosclerotic lesions from TLR2+/+ApoE−/− or TLR2−/−ApoE−/− mice with P. gingivalis exposure or not. The yellow dotted line indicates the boundary between tunica intima and media. n = 6. Scale bars: 50 μm. f FISH staining showing the miR-143 (white arrowhead) and miR-145 (yellow arrowhead) expression in atherosclerotic plaque of TLR2+/+ApoE−/− or TLR2−/−ApoE−/− mice with P. gingivalis exposure or not. n = 6. Scale bars: 20 μm. The right panel shows the quantitative data. Results are presented as the mean ± S.D by one-way ANOVA followed by Tukey multiple comparisons tests. *P< 0.05; **P< 0.01; #P > 0.05