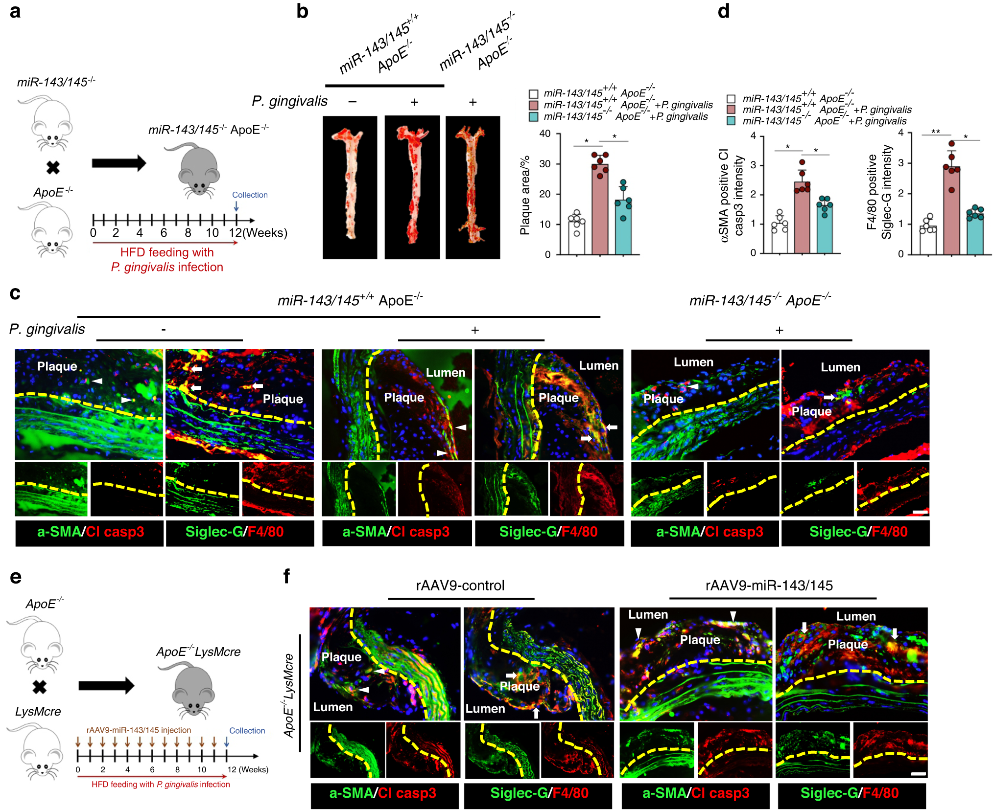
Fig. 5

The in vivo role of miR-143/145 in P. gingivalis-infected animals. a Construction of miR-143/145−/−ApoE−/− mice for 12 weeks HFD feeding, together with P. gingivalis infection or not. b Oil Red O staining showed the aorta en face in miR-143/145−/−ApoE−/− or miR-143/145+/+ApoE−/− mice, with quantitative data of plaque area at the right. n = 6. c Immunostaining staining of apoptotic SMCs (Cleaved caspase3+ α-SMA+ cells) and Siglec-G+ macrophages (Siglec-G+ F4/80+ cells) in serial plaque sections from miR-143/145−/−ApoE−/− or miR-143/145+/+ApoE−/− mice. Cl casp3 Cleaved caspase3. n = 6. Scale bars: 50 μm. d Quantitative analysis of apoptotic SMCs and Siglec-G+ macrophages in the aorta. e Construction of ApoE−/−LysMcre−/− mice with P. gingivalis infection or not for 12 weeks HFD feeding and intravenously injected with rAAV9-control or rAAV9-miR-143/145 vector once a week. f Immunostaining staining of apoptotic SMCs and Siglec-G+ macrophages in serial plaque sections from miR-143/145−/−ApoE−/− or miR-143/145+/+ApoE−/− mice. The arrowhead indicates apoptotic SMCs. Arrow indicates Siglec-G+ macrophages. n = 6. Scale bars: 50 μm. Results are presented as the mean ± S.D. by one-way ANOVA followed by Tukey multiple comparisons tests. *P< 0.05; **P < 0.01