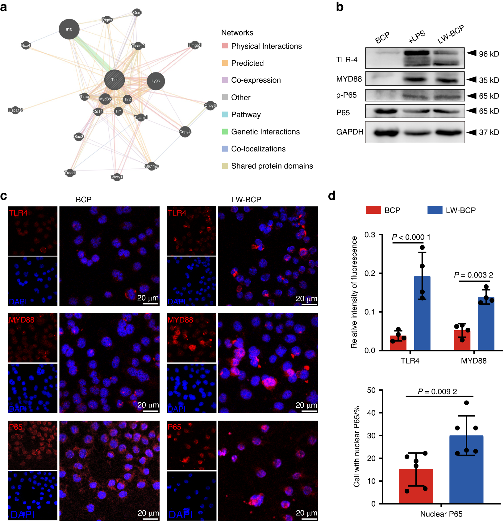
Fig. 5

Recognition of biomaterials by DCs via the TLR4/MYD88/NF-κB signaling axis. a Co-expression of the HMGB1-associated TLR4-Myd88 pathway with the GENEMANIA database. b Western blots showing expression of proteins in the TLR4/MYD88/NF-κB signaling axis for each group. DC + LPS as a positive control group of signal pathway activation. c Immunofluorescence staining of TLR4, MYD88, P65, and nucleus. d Quantification of positively stained cells or nuclear p65 (n = 3)