Fig. 1

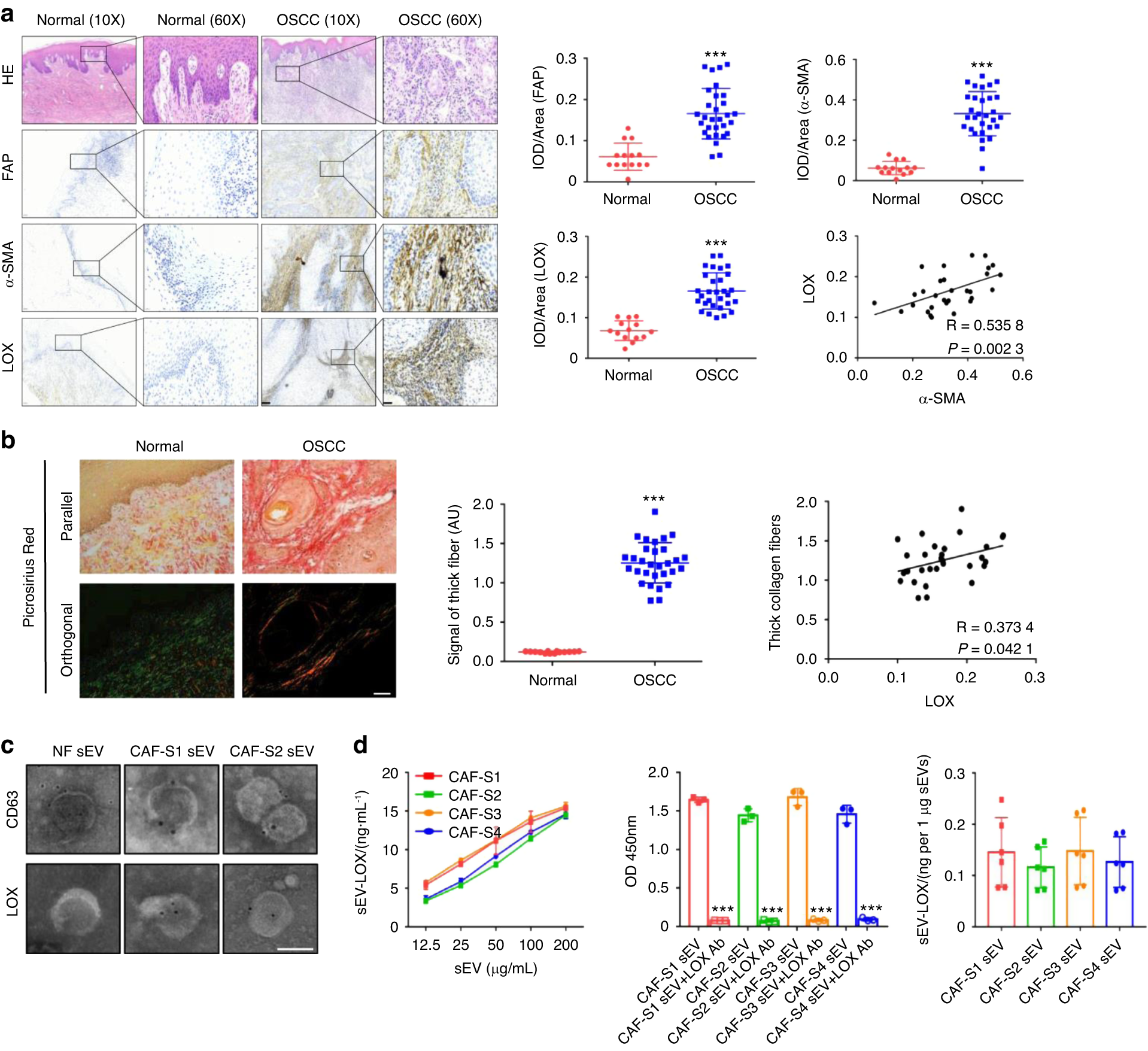
CAFs, collagen crosslinking, and LOX expression patterns in CAF sEV. a H&E and the expression of FAP, α-SMA and LOX in OSCC cases (n = 30) and normal controls (n = 14). Left, images of normal and OSCC tissues. (Scale bar = 100 μm, 20 μm). Right, quantification of FAP, α-SMA, LOX expression and the correlation of α-SMA with LOX expression in OSCC tissues. b Collagen crosslinking evaluation by picrosirius red staining in normal (n = 14) and OSCC stroma (n = 30). Left, images viewed under parallel and orthogonal polarizing filters. (Scale bar = 50 μm). Right, quantification of images viewed under orthogonal polarizing filters and the correlation of LOX expression with thick collagen fibers in OSCC stroma. c Immunogold labeling of CD63 and LOX on NF and CAF-S1/S2 sEV. (Scale bar = 100 nm). d ELISA examination of LOX in CAF-S1/S2/S3/S4 sEV (n = 3 per group). ***P < 0.001