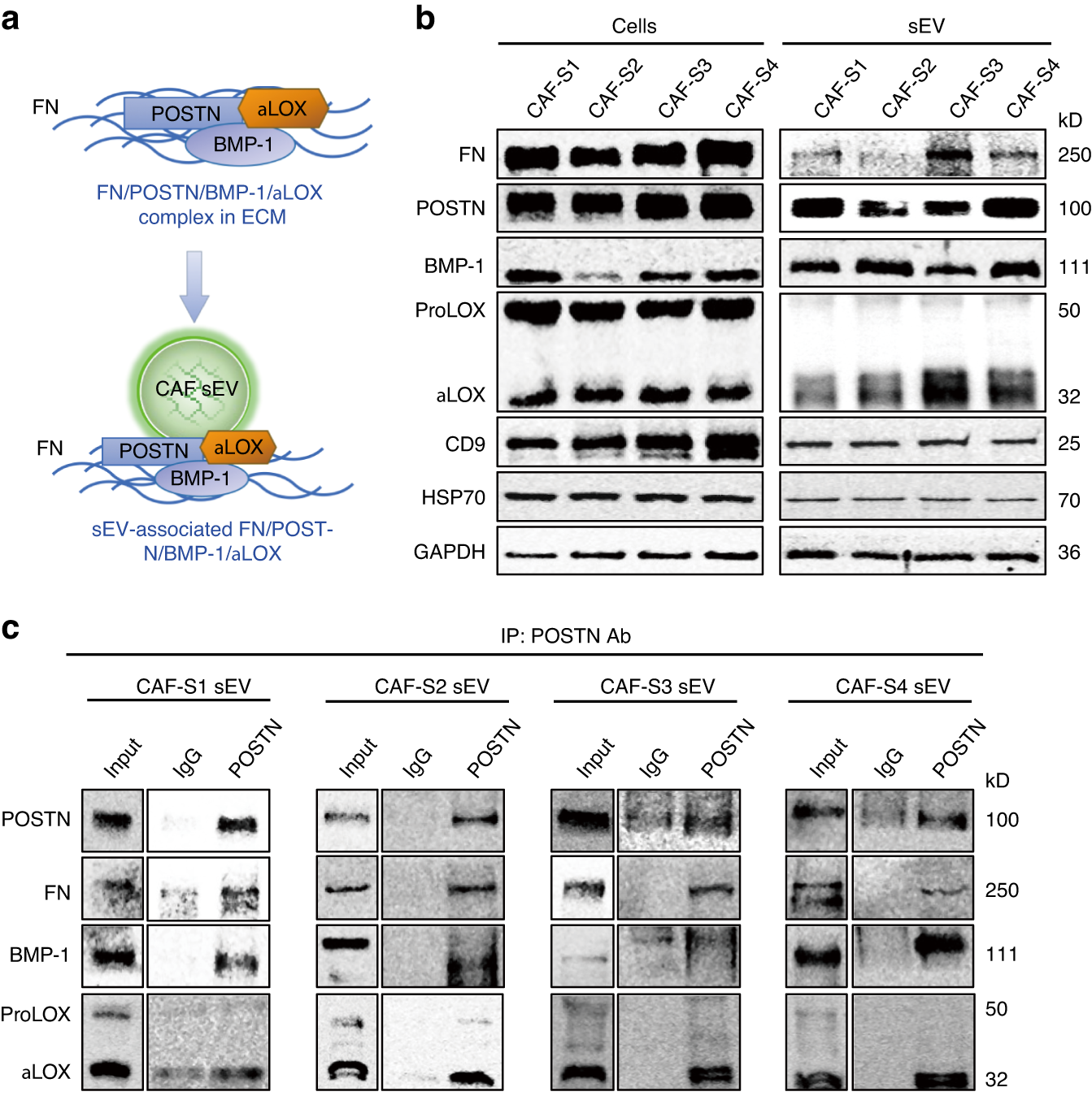
Fig. 3

FN/POSTN/BMP-1/αLOX complex associated with CAF sEV. a Schematic of FN/POSTN/BMP-1/αLOX complex associated with sEV. b Western blot analysis of FN, POSTN, BMP-1 and LOX expression in CAF-S1/S2/S3/S4 and their sEVs. CD9 and HSP70 were used as CAF sEV markers. c IP examination of POSTN interaction with BMP-1 and αLOX in CAF-S1/S2/S3/S4 sEV. For blots source data, see Fig. S11