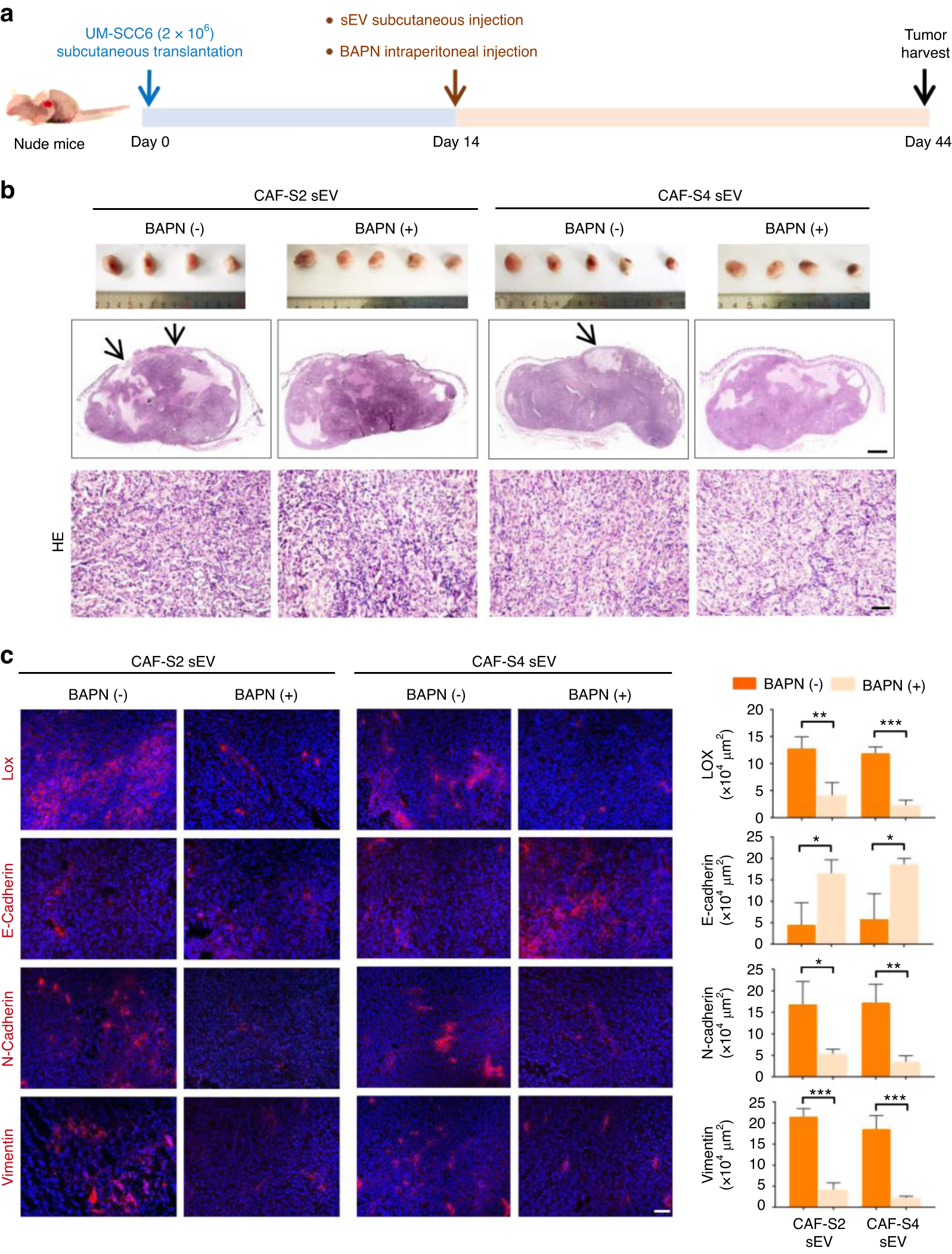
Fig. 7

OSCC EMT induced by CAF sEVs in vivo. a Experimental steps. b Gross and histopathological examinations of UM-SCC6 xenografts treated with CAF-S2/S4 sEV with or without BAPN (n = 5 per group). (Scale bar = 100 µm). c Expression of LOX, E-cadherin, N-cadherin and vimentin in UM-SCC6 xenografts (n = 5 per group). Left, representative images. (Scale bar = 50 µm). Right, quantification results. *P < 0.05, **P < 0.01, ***P < 0.001