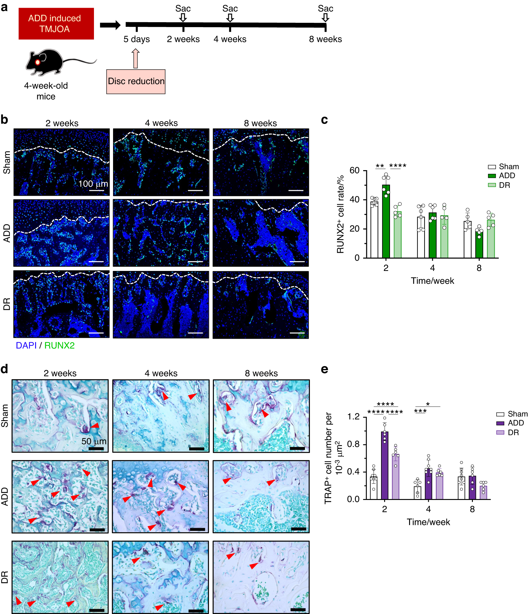
Fig. 9

Disc reposition alleviated TMJ subchondral bone destruction and promoted condylar growth in ADD-TMJOA mice. a Schematic diagram of Disc reduction (DR) in ADD-TMJOA mouse. b Immunofluorescent staining of RUNX2 expressions in TMJ subchondral bones in DR mice at 2/4/8 weeks after ADD surgery. c Semi-quantification of RUNX2+ cell% in subchondral bone area. N = 5–6. d TRAP staining in the subchondral bone area of DR mice at 2/4/8 weeks after ADD surgery. e Semi-quantification of TRAP+ cell% in TMJ subchondral bone area. N = 6–8. *P < 0.05, **P < 0.01, ***P < 0.001, ****P < 0.000 1