Fig. 3
From: CD97 inhibits osteoclast differentiation via Rap1a/ERK pathway under compression

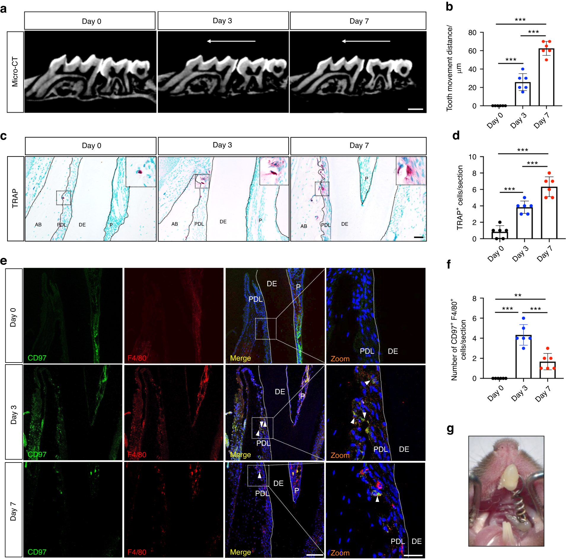
CD97 expression increases in the macrophages of periodontal tissue during early orthodontic force loading. a Representative microcomputed tomography (micro-CT) images following orthodontic tooth movement (OTM) for 0 d, 3 d and 7 d. The white arrow shows the direction of OTM. Scale bar, 500 μm. b Quantitative micro-CT analyses of the tooth movement distance between the first and second molars (n = 6). c Representative tartrate-resistant acid phosphatase (TRAP)-positive cells in the periodontal tissue of the mesiobuccal root of the upper first molar. Large boxes show higher-magnification views of the small boxes. AB alveolar bone, PDL periodontal ligament, DE dentin, P pulp. Scale bar, 50 μm. d Statistics of the numbers of TRAP-positive cells (n = 6). e Immunostaining of CD97+ and F4/80+ cells in the periodontal tissue after 0 d, 3 d and 7 d of OTM. Green shows the signal of CD97 staining; red shows the signal of F4/80; blue shows DAPI staining. Positive cells are indicated by white tringles. PDL, periodontal ligament; DE, dentin; P, pulp. Scale bar with low magnification, 100 μm; Scale bar with high magnification, 25 μm. f Quantification of the numbers of CD97+ and F4/80+ cells per section (n = 6). g Representative image of the application of orthodontic force to the first molar. Values are expressed as the mean ± SD. The P values were calculated by one-way analysis of variance with Tukey’s post hoc test. *P < 0.05, **P < 0.01, ***P < 0.001