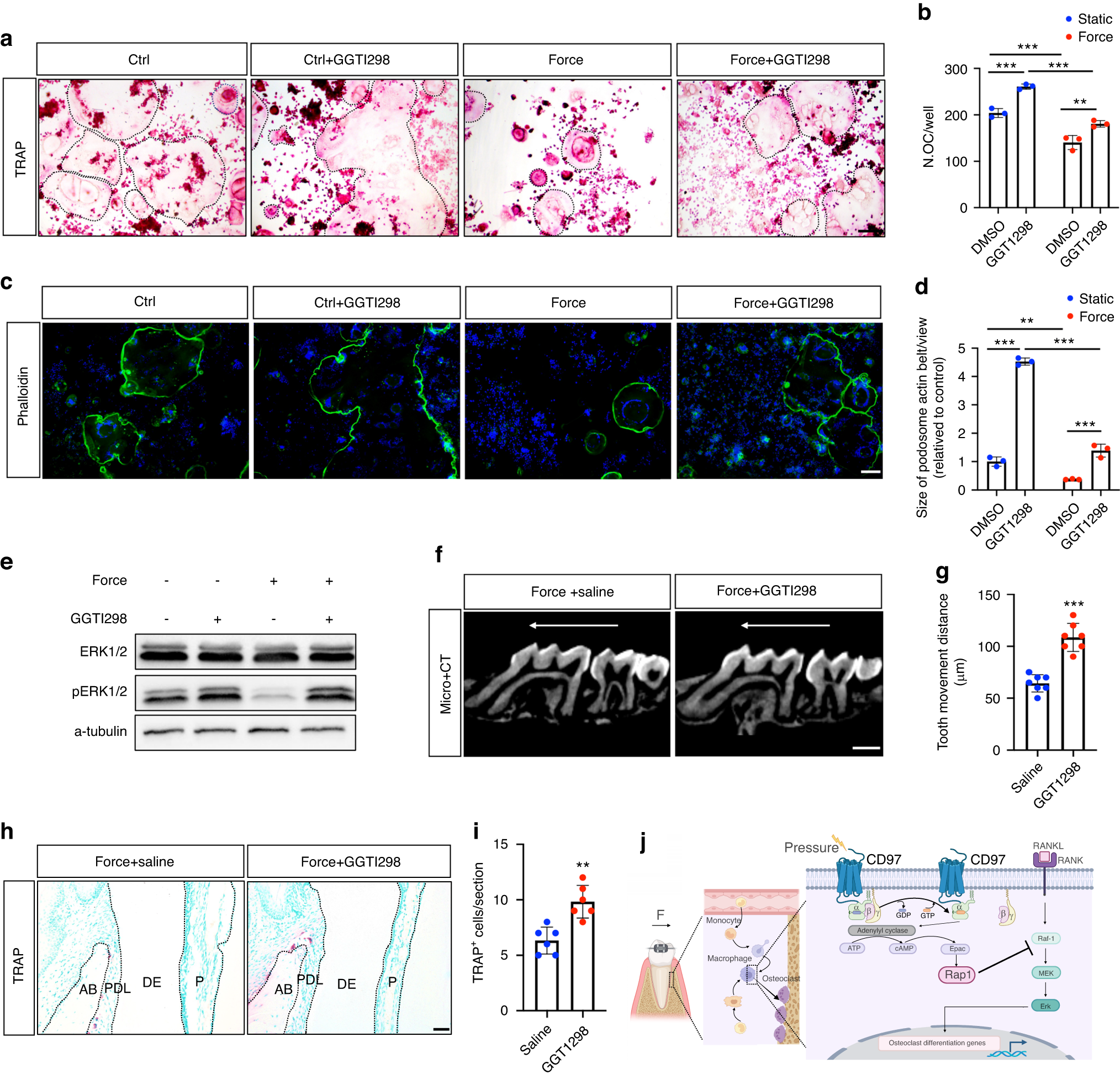
Fig. 6
From: CD97 inhibits osteoclast differentiation via Rap1a/ERK pathway under compression

Mechanical force regulates osteoclast differentiation and orthodontic tooth movement (OTM) via Rap1a/ERK signalling. a Representative tartrate-resistant acid phosphatase (TRAP) staining of osteoclasts after static or compression stress loading with or without GGTI298. The osteoclasts are highlighted by black dotted lines. Scale bar, 100 μm. b Quantification of the osteoclast numbers. c Representative podosome actin belt of osteoclasts after static or compression stress loading with or without GGTI298. Scale bar, 100 μm. d Quantitative analysis of the size of the podosome actin belt. e Western blot analysis of the of ERK signalling. f Microcomputed tomography (micro-CT) images following OTM for 7 d with GGTI298 injection. The white arrow shows the direction of OTM. Scale bar, 500 μm. g Quantitative micro-CT analyses of the tooth movement distance with GGTI298 injection (n = 6). h Representative TRAP staining of osteoclasts in periodontal tissue after OTM with GGTI298 injection. Scale bar, 50 μm. i Statistics of the numbers of TRAP-positive cells (n = 6). j Schematic overview of the mechanisms by which CD97 suppresses osteoclast differentiation via the Rap1a/ERK pathway under compression