Fig. 4
From: Transcriptomic and cellular decoding of scaffolds-induced suture mesenchyme regeneration

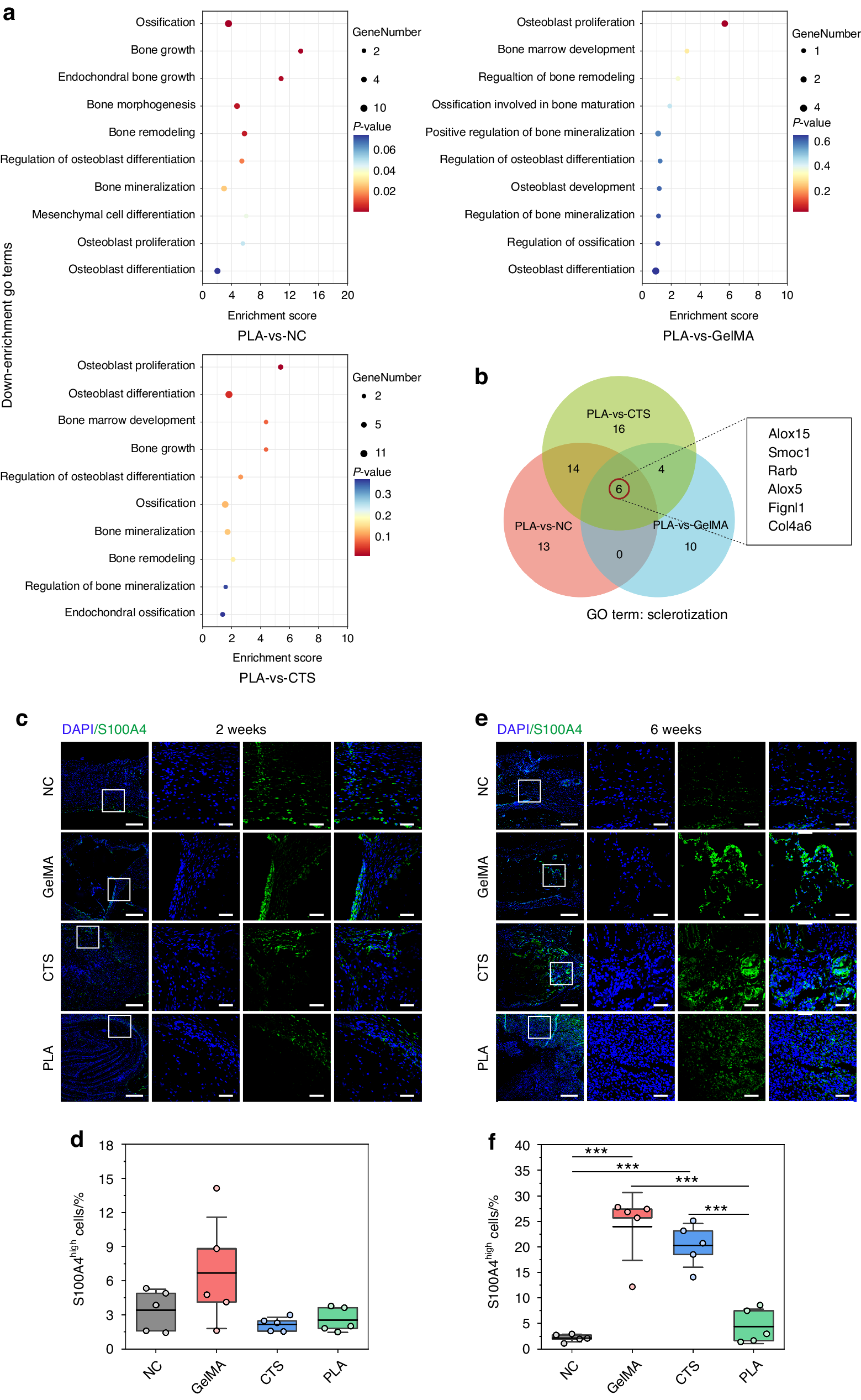
Transcriptome analysis of ossification and cellular decoding on fibrogenesis. a The down-enrichment GO terms related to ossification in the PLA group compared with NC, GelMA, and CTS groups. b Venn diagram of common downregulated DEGs associated with sclerotization in the three comparisons (PLA-vs-NC, PLA-vs-GelMA, and PLA-vs-CTS). IF images of fibroblast marker S100A4 (in green) in defect regions at 2 weeks (c) and 6 weeks (e) post-surgery. The high-magnification images are from the selected regions (white boxes) in the low-magnification images. Scar bar, 250 μm in low magnification and 50 μm in high magnification. d, f Statistical data for (c, e), respectively. NC, suture-bony composite defect without scaffold implantation. Data are expressed as mean ± SD. **P < 0.01; ***P < 0.001