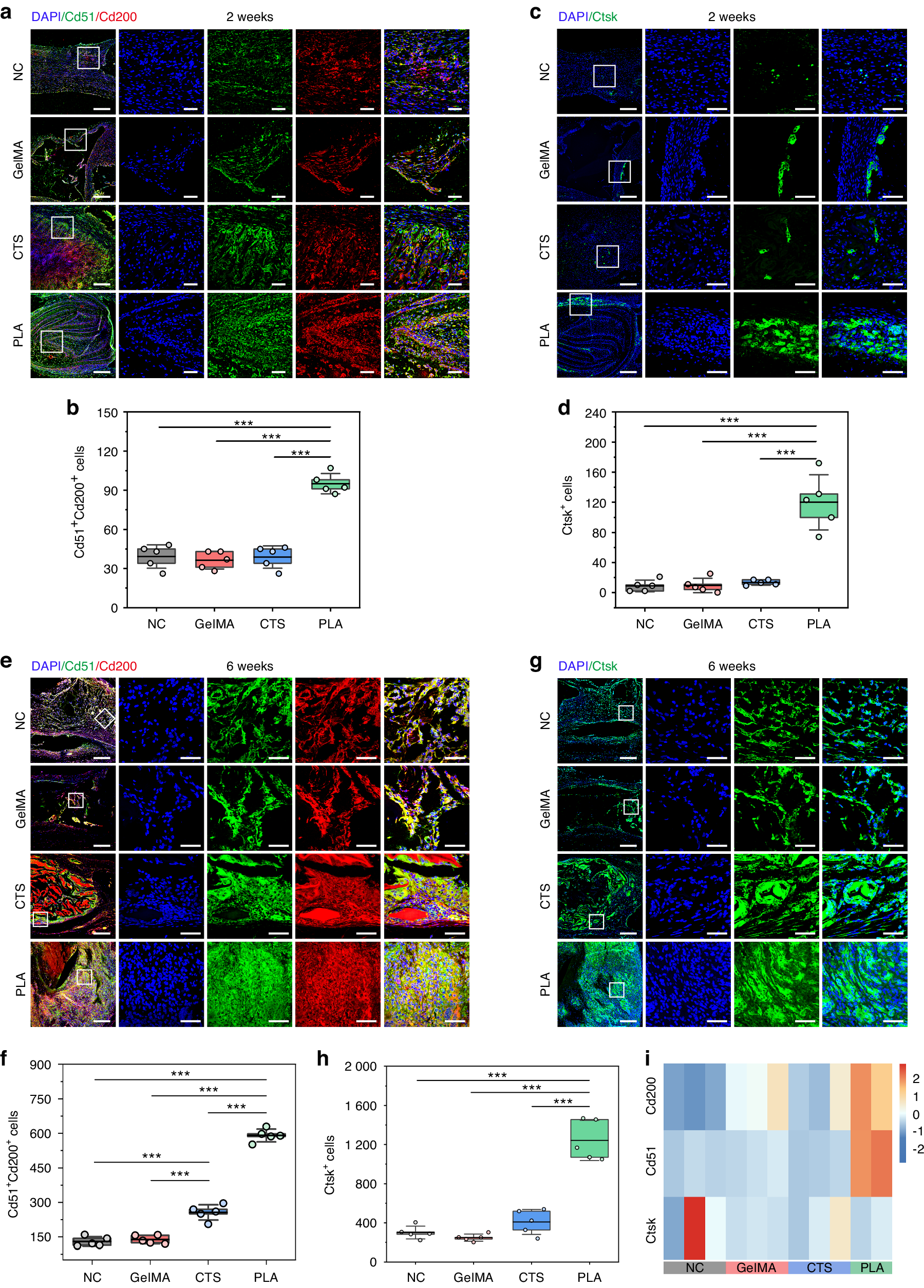
Fig. 5
From: Transcriptomic and cellular decoding of scaffolds-induced suture mesenchyme regeneration

Cellular decoding on MSC identification in the newborn tissue. IF images showing the co-staining of skeletal stem and progenitor cells marker Cd51 (in green) and Cd200 (in red) in suture-bony composites at 2 weeks (a) and 6 weeks (e) post-surgery. b, f Statistical data for (a, e), respectively. IF images showing the periosteum-derived MSC marker Ctsk (in green) at 2 weeks (c) and 6 weeks (g) post-surgery. d, h Statistical data for (c, g). The high-magnification images are from the selected regions (white boxes) in the corresponding low-magnification images. Scar bar, 250 μm in low magnification and 50 μm in high magnification. i Transcriptome heatmap demonstrating the FPKM values of Cd200, Cd51, and Ctsk. NC, suture-bony composite defect without scaffold implantation. Data are expressed as mean ± SD. ***P < 0.001