Fig. 7
From: Transcriptomic and cellular decoding of scaffolds-induced suture mesenchyme regeneration

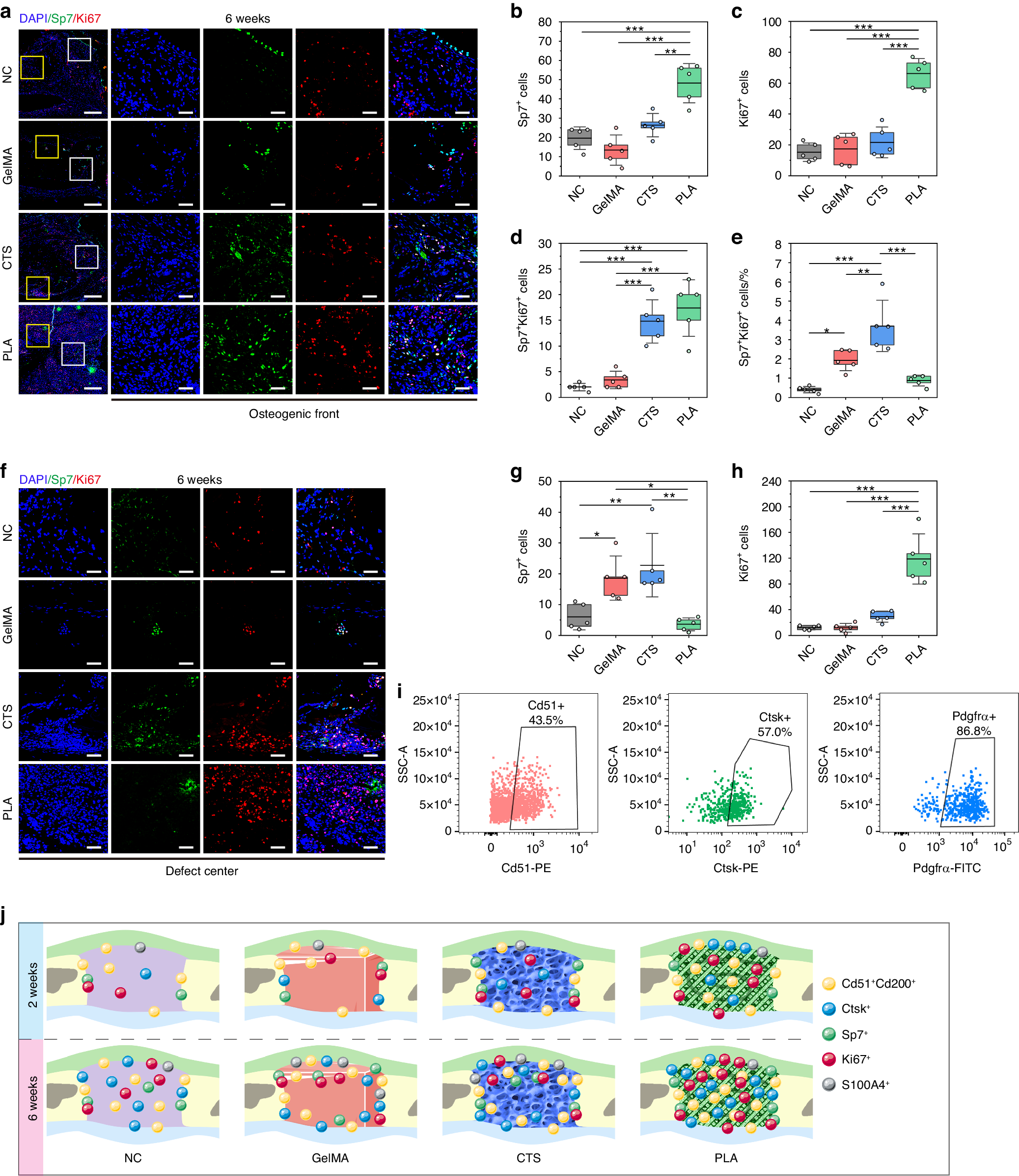
Cellular decoding on osteogenic lineage commitment in the later period. a IF images displaying the co-staining of OB marker Sp7 (in green) and proliferation marker Ki67 (in red) at the osteogenic front 6 weeks post-surgery. The high-magnification images are from the selected regions (white boxes) in the low-magnification images. Scar bar, 250 μm in low magnification and 50 μm in high magnification. Statistical data of Sp7+ cells (b), Ki67+ cells (c), Sp7+Ki67+ cells (d), and Sp7+Ki67+ cell proportion (e) at the osteogenic front (a). f IF images displaying the co-staining of Sp7 (in green) and Ki67 (in red) at the defect center 6 weeks post-surgery. The images are magnified from the selected regions (yellow boxes in a). Scar bar, 50 μm. Statistical data of Sp7+ cells (g) and Ki67+ cells (h) at the defect center (f). i FCM analysis of single-cell suspensions prepared from the suture-bony composite defects implanted with PLA for 6 weeks. j Schematic diagram summarizing the cellular composition within the suture-bony composite defects of NC, GelMA, CTS, and PLA at 2 weeks and 6 weeks post-surgery. NC, suture-bony composite defect without scaffold implantation. Data are expressed as mean ± SD. *P < 0.05; **P < 0.01; ***P < 0.001