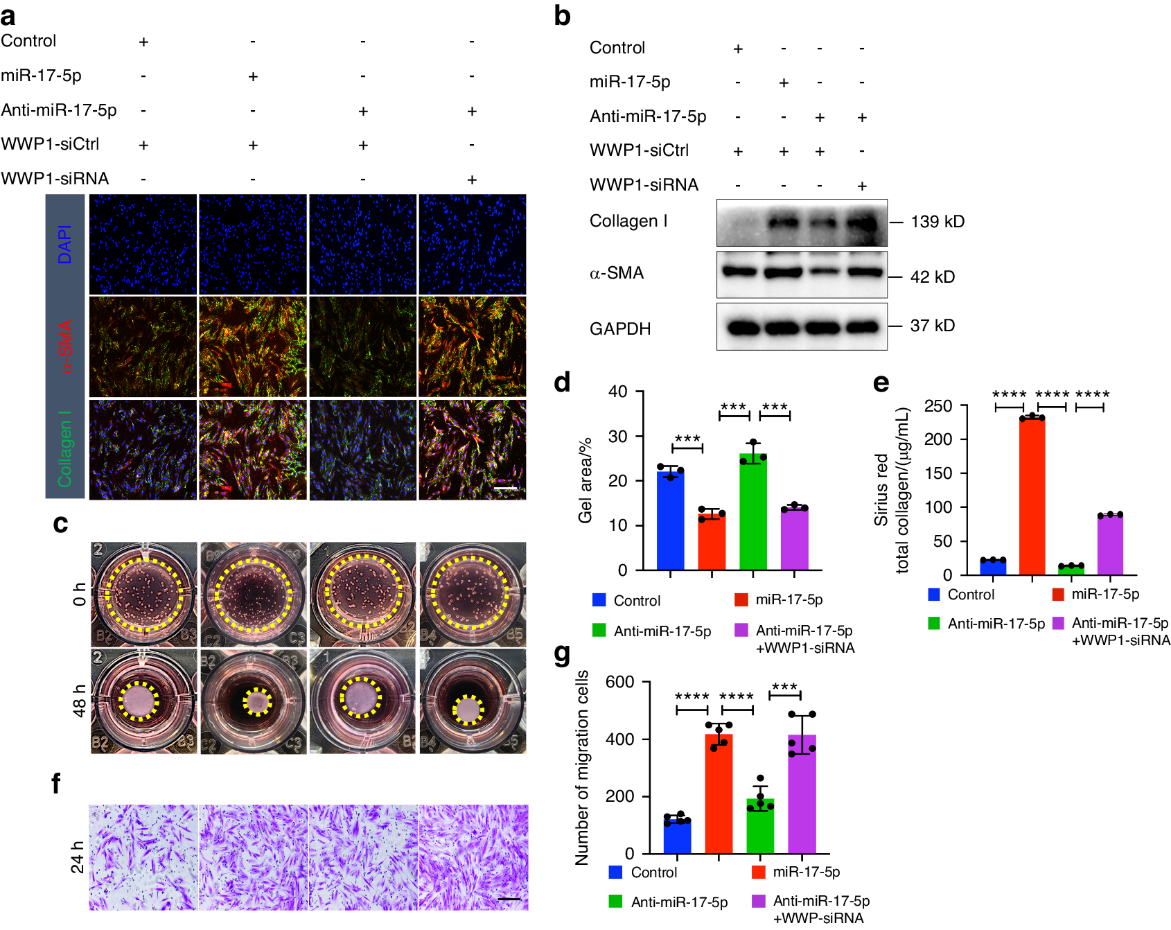
Fig. 8

Down-regulated WWP1 expression can promote myofibroblast transformation. Fibroblasts were transfection of miR-17-5p, anti-15-5p or WWP1-siRNA for 48 h. Immunostaining (a) and Immunoblotting (b) detection of collagen type I and α-SMA expression in fibroblast. Scale bars, 100 μm. Collagen contraction assay (c, d), Sirius Red total collagen assay (e) and transwell migration assay (f, g) were determined for fibroblast. n = 3–5 technical replicates, representative of two or three assays. Statistics: mean ± SEM, one-way ANOVA, ***P < 0.001, ****P < 0.000 1