Fig. 1

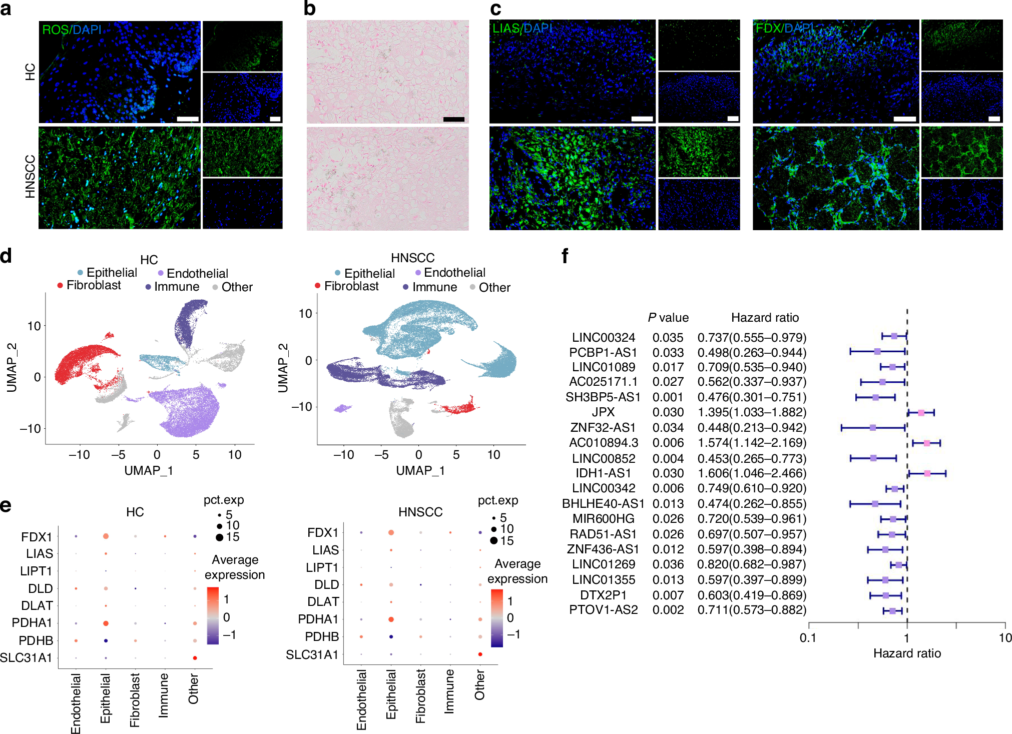
Cuproptosis-related lncRNAs (CRLs) and major cell types associated with HNSCC. a DCFH-DA fluorescence image for HNSCC clinical samples. n = 7 per group. Quantitative analysis of intensity is also shown. 40×, scale bar = 50 μm. b Rubeanic acid copper staining for HNSCC clinical samples. 40×, scale bar = 50 μm. c Immunofluorescence images for the localization and the expression of LIAS and FDX1 in HNSCC clinical samples. n = 7 per group. Quantitative analysis of intensity is also shown. 40×, scale bar = 50 μm. d UMAP representation of major cell types identified by scRNA-seq in HC (left) and HNSCC (right). e Expression distribution of cuproptosis-related genes (CRGs) in major cell populations. f Univariate Cox regression analysis of 19 HNSCC-related prognostic CRLs