Fig. 11

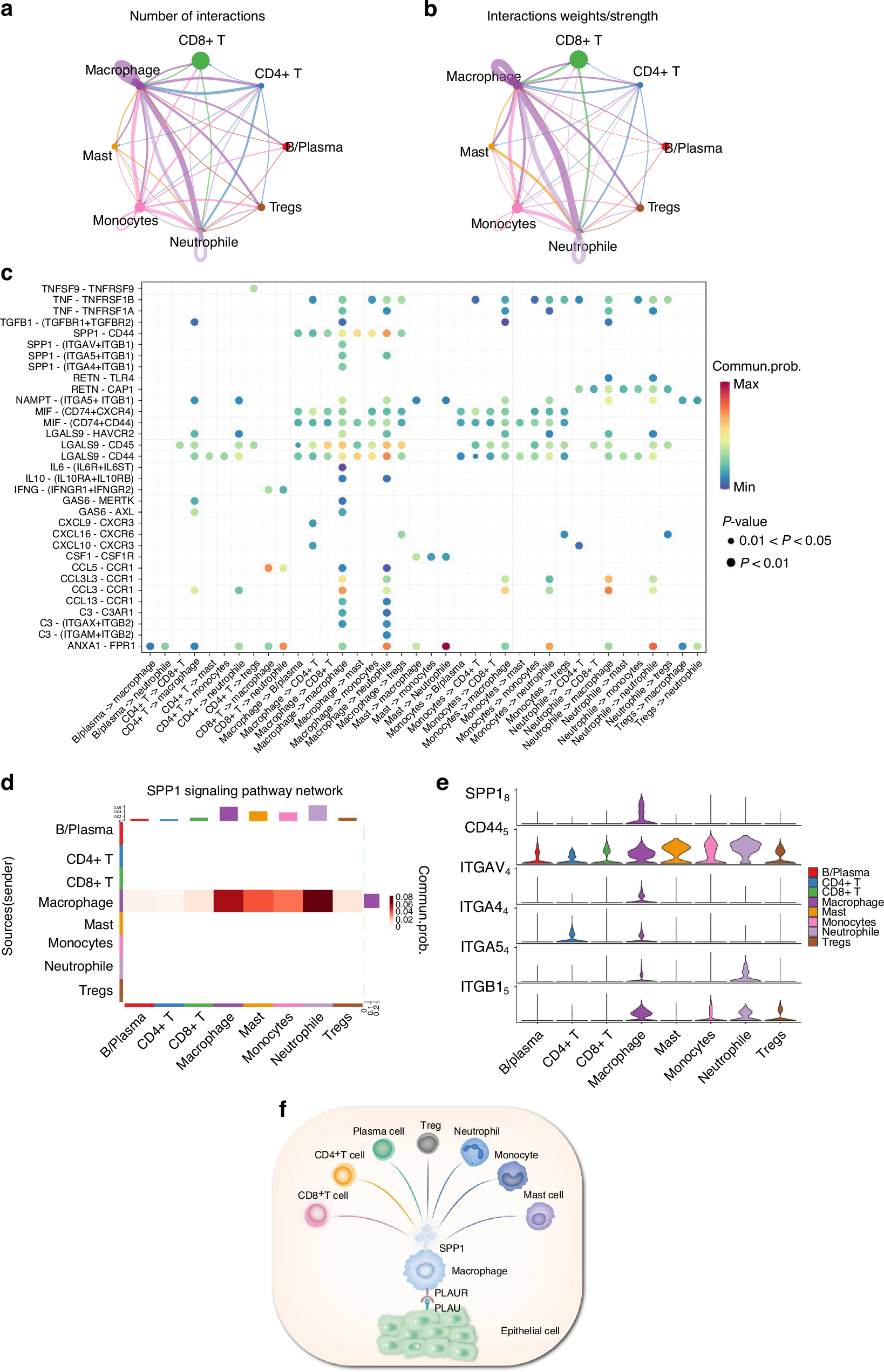
The intercell communication within the immune cells is mediated by SPP1 regulation. a Number of ligand-receptor interactions between immune cell population pairs of HNSCC based on CellChat analysis. b Strength of ligand-receptor interactions between immune cell population pairs of HNSCC based on CellChat analysis. c Bubble plots of the significant differentially expressed ligand-receptor pairs of HNSCC immune cell types. The dot color reflects communication probabilities, and the dot size represents computed P-values. Empty space means the communication probability is zero. d Heatmap of CellChat analysis depicting dominant cell types involved in SPP1 signaling. e Violin plot showing expression of SPP1 receptor by cell type from the scRNA-seq data. f Schematic representation of the interaction mode of aberrant epithelial cells and immune cells in HNSCC