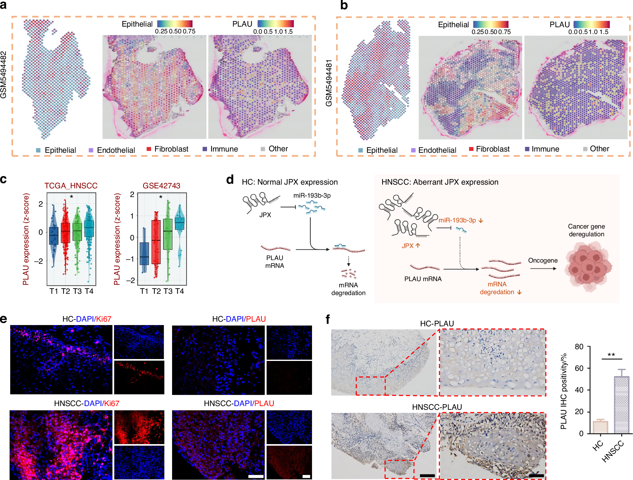
Fig. 7

JPX/miR-193b-3p/PLAU signaling axis entwined with malignant cell behaviors and drug resistance in HNSCC. a, b The spatial distribution of epithelial cells and PLAU. c The expression levels of PLAU with T-stage. Kruskal−Wallis test: *P < 0.05, **P < 0.01, and ***P < 0.001. d Schematic diagram of the mechanism by which the JPX/miR-193b-3p/PLAU axis mediates HNSCC. e Immunofluorescence images for the localization and the expression of Ki-67 and PLAU in HNSCC clinical samples. n = 7 per group. 40×, scale bar = 50 μm. f Immunohistochemical images for the localization and the expression of PLAU in HNSCC clinical samples. n = 7 per group. Quantitative analysis of positive areas is also shown. 10×, scale bar = 200 μm. 40×, scale bar = 50 μm. Wilcoxon signed-rank test: *P < 0.05, **P < 0.01, and ***P < 0.001