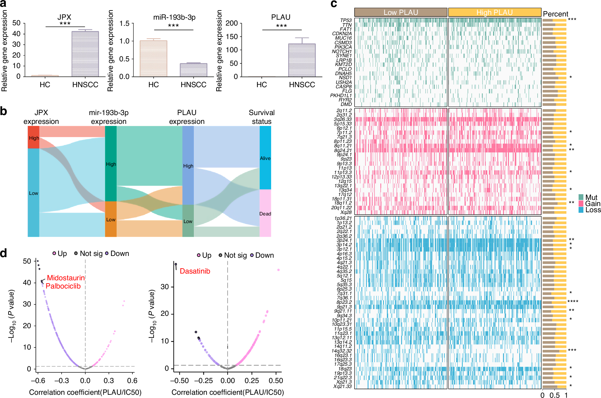
Fig. 8

Drug sensitivity analysis of PLAU. a The relative expression levels of JPX, miR-193b-3p, and PLAU in HNSCC clinical samples. n = 7 per group. b Sankey diagram showing JPX, miR-193b-3p, PLAU expression, and clinicopathologic characteristics. c Somatic mutation characteristics of PLAU high-expression and PLAU low-expression subgroups in HNSCC. d Drug sensitivity analysis of PLAU high-expression and PLAU low-expression subgroups. Wilcoxon signed-rank test: *P < 0.05, **P < 0.01, and ***P < 0.001