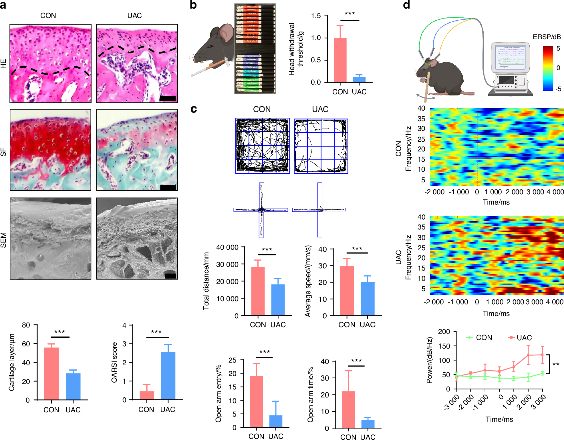
Fig. 1

The pathological manifestations and pain behaviors of TMJ-OA mice. a Representative image of H&E staining (scale bars, 50 μm), SF staining (scale bars, 50 μm), and SEM (scale bars, 100 μm) of the condyles in the control (CON) and unilateral anterior crossbite (UAC) induced osteoarthritis groups with the corresponding quantification of cartilage layer thickness and OARSI scores (n = 3). The dashed line represents the boundary between the condylar cartilage and the subchondral bone. b Schematic and quantitative analysis of von-frey test (n = 6). c Representative results and quantitative analysis of the open field test and the elevated plus maze test (n = 6). d Schematic, representative results and quantitative analysis of the intracranial electroencephalogram experiment (n = 6). **P < 0.01, ***P < 0.001, and ****P < 0.000 1 by Student’s t tests. Schematic generated with Bio Render