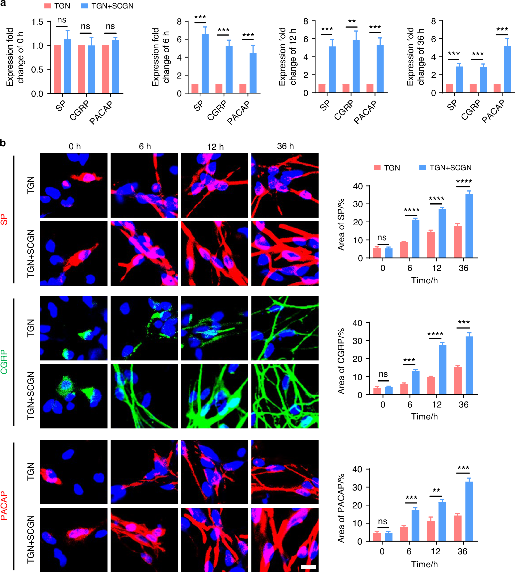
Fig. 10

Sympathetic nerves promote sensory innervation. a qRT-PCR analysis of the gene expression of substance P (SP), calcitonin gene-related peptide (CGRP) and pituitary adenylate cyclase-activating polypeptide (PACAP) in the TGN group and TGN + SCGN group in different time points (n = 3). b Representative immunofluorescent staining images and the quantitative analysis of the expression of DAPI (blue), SP (red), CGRP (green) and PACAP (red) in the TGN group and TGN + SCGN group in different time points (scale bars, 10 μm; n = 3). ns means not significant, **P < 0.01, ***P < 0.001, and ****P < 0.000 1 by Student’s t tests