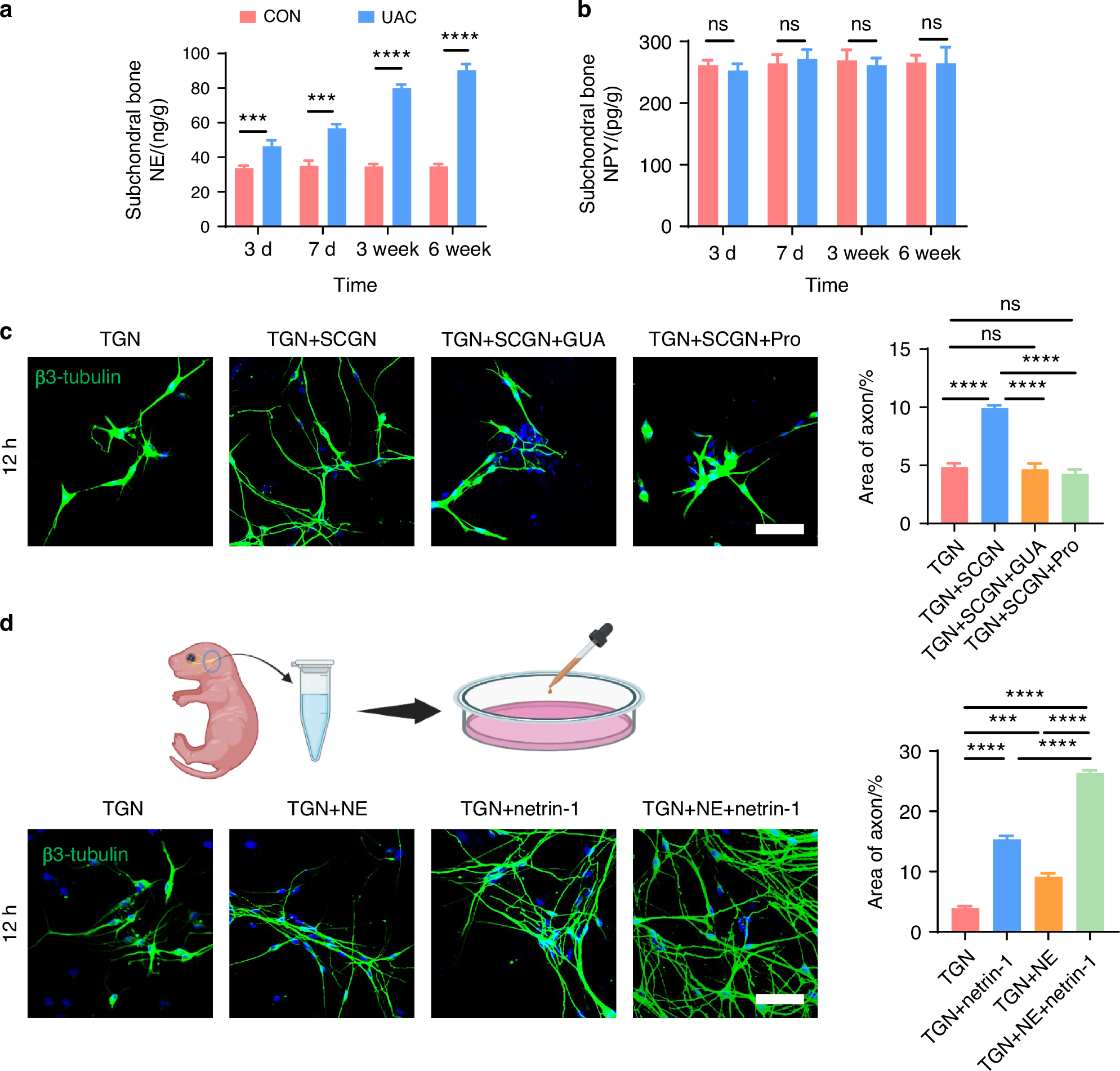
Fig. 11

Sympathetic nerves regulate sensory nerves axon growth through the release of NE. a ELISA of subchondral bone NE levels in mice (n = 3). ***P < 0.001, and ****P < 0.000 1 by Student’s t tests. b ELISA of subchondral bone NPY levels in mice (n = 3). ns means not significant by Student’s t tests. c Representative immunofluorescent staining images and quantitative analysis of DAPI (blue) and β3-tubulin (green) of the TGN group, TGN + SCGN group, TGN + SCGN + guanethidine (GUA) group, and TGN + SCGN + Propranolol (Pro) group (scale bars, 60 μm; n = 3). d Schematic, representative immunofluorescent staining results and quantitative analysis of DAPI (blue) and β3-tubulin (green) of the TGN group, TGN + NE group, TGN + netrin-1 group and TGN + NE + netrin-1 group (scale bars, 60 μm; n = 3). c, d ns means not significant, ***P < 0.001, and ****P < 0.000 1 by one-way ANOVA. Schematic generated with Bio Render