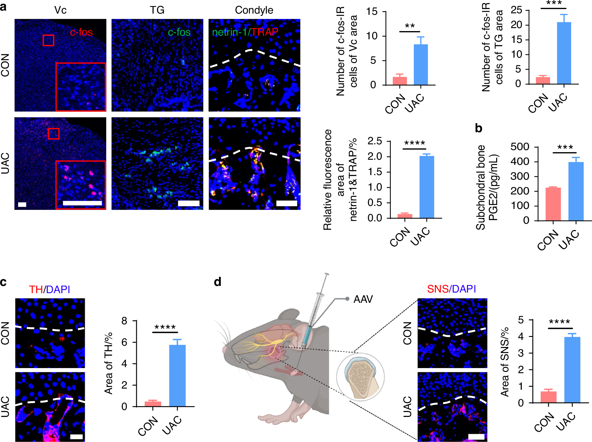
Fig. 2

Sympathetic nerve distribution in the subchondral bone and pain activation of TMJ-OA mice. a Representative immunofluorescent staining imaged and quantitative analysis of DAPI (blue) and c-fos (red) of trigeminal subnucleus caudalis (Vc) (scale bars, 100 μm), DAPI (blue) and c-fos (green) of trigeminal ganglion (TG) (scale bars, 100 μm), DAPI (blue), netrin-1 (green) and TRAP (red) of the murine condyles (scale bars, 50 μm; n = 3). b ELISA of PGE2 levels in the murine subchondral bone (n = 3). c Representative immunofluorescence images and quantitative analysis of DAPI (blue), TH (red) of the murine condyles (scale bars, 25 μm; n = 3). d Schematic and representative results of viral anterograde tracing in the superior cervical sympathetic ganglion (red). Nucleus were stained with DAPI (blue). SNS means sympathetic nervous system. AAV means adeno-associated virus (scale bars, 50 μm; n = 3). **P < 0.01, ***P < 0.001, and ****P < 0.000 1 by Student’s t tests. Schematic generated with Bio Render