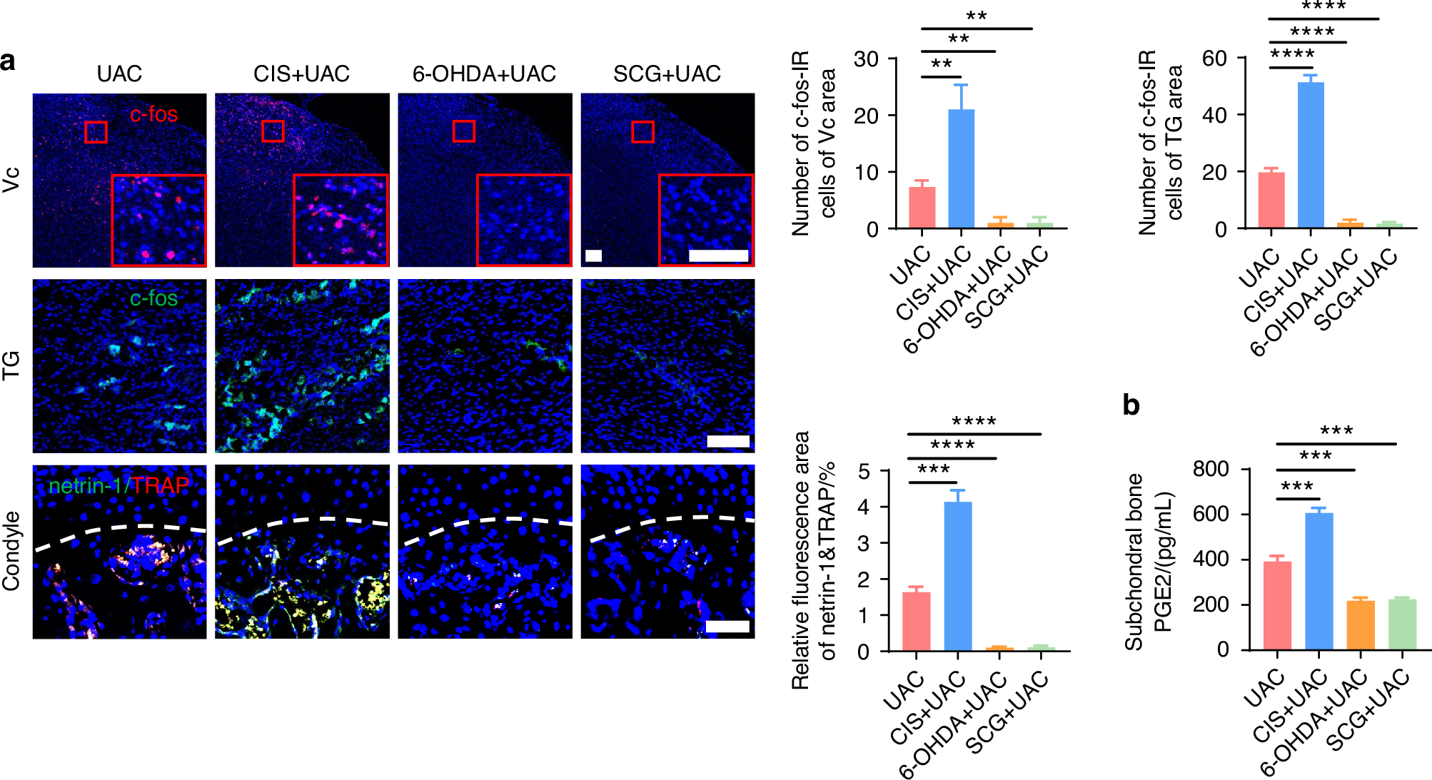
Fig. 4

Sympathetic nerves play a regulatory role in TMJ-OA pain. a Representative immunofluorescent staining images and quantitative analysis of DAPI (blue) and c-fos (red) of the trigeminal subnucleus caudalis (Vc) (scale bars, 100 μm), DAPI (blue) and c-fos (green) of trigeminal ganglion (TG) (scale bars, 100 μm), DAPI (blue), TRAP (red) and netrin-1 (green) of the murine condyles (scale bars, 50 μm; n = 3). b ELISA of subchondral bone PGE2 levels in mice (n = 3). **P < 0.01, ***P < 0.001, and ****P < 0.000 1 by one-way ANOVA