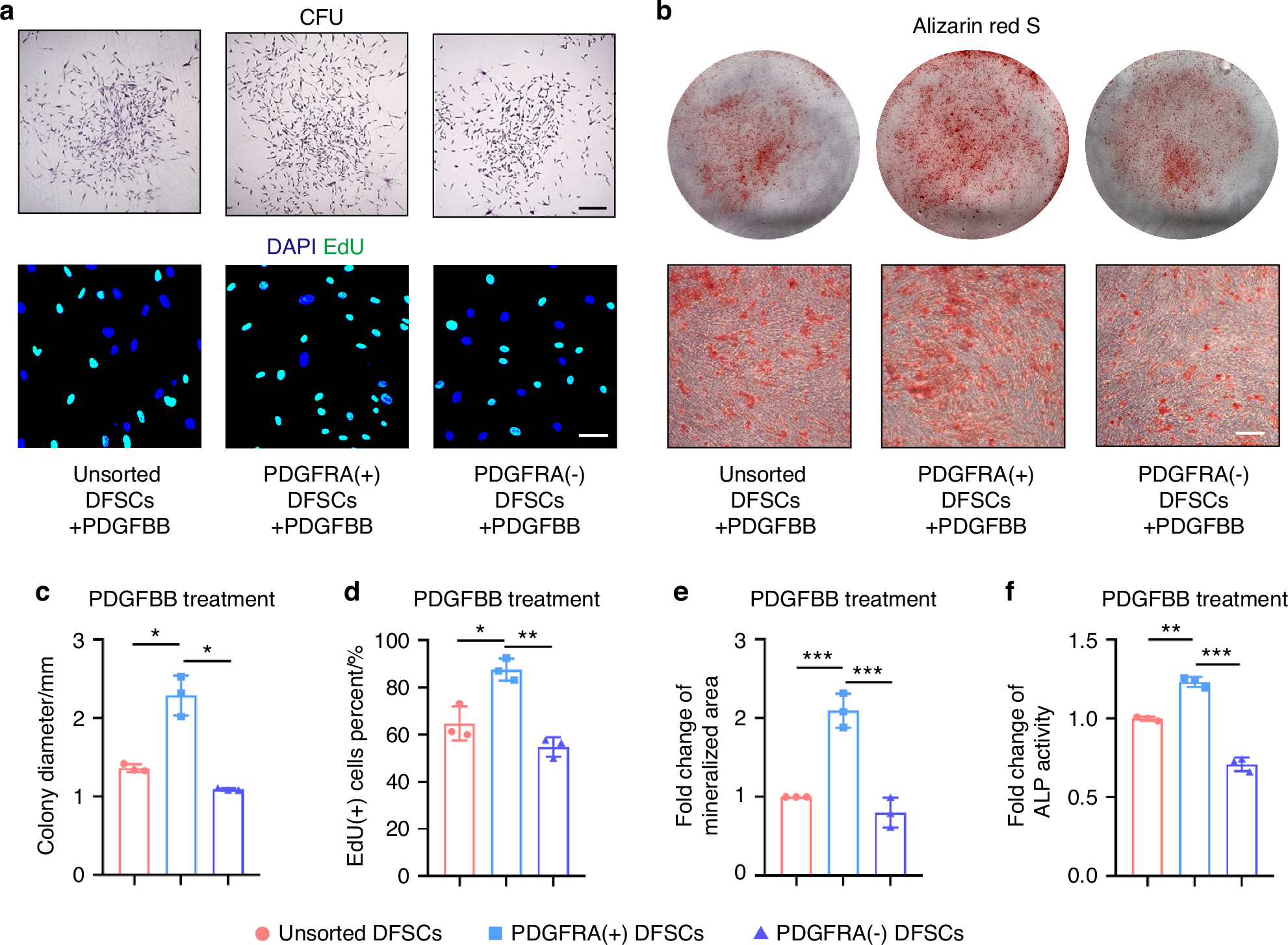
Fig. 5

Endothelial PDGFBB treatment improves the functionality of PDGFRA+ DFSCs. a Representative images of colonies formed by DFSCs (scale bar = 250 μm) and EdU staining images showing DFSC proliferation (scale bar = 50 μm). b Alizarin red S staining images showing DFSC osteogenesis. Scale bar = 100 μm. c Quantification of colony diameter in CFU assay. d Quantification of EdU+ cells percent (%). e Quantification of fold change of mineralized area. f Quantification of the fold change of ALP activity. Data were presented as mean ± SD. n = 3 per group. *P < 0.05; **P < 0.01; ***P < 0.001; ns not significant (P > 0.05)