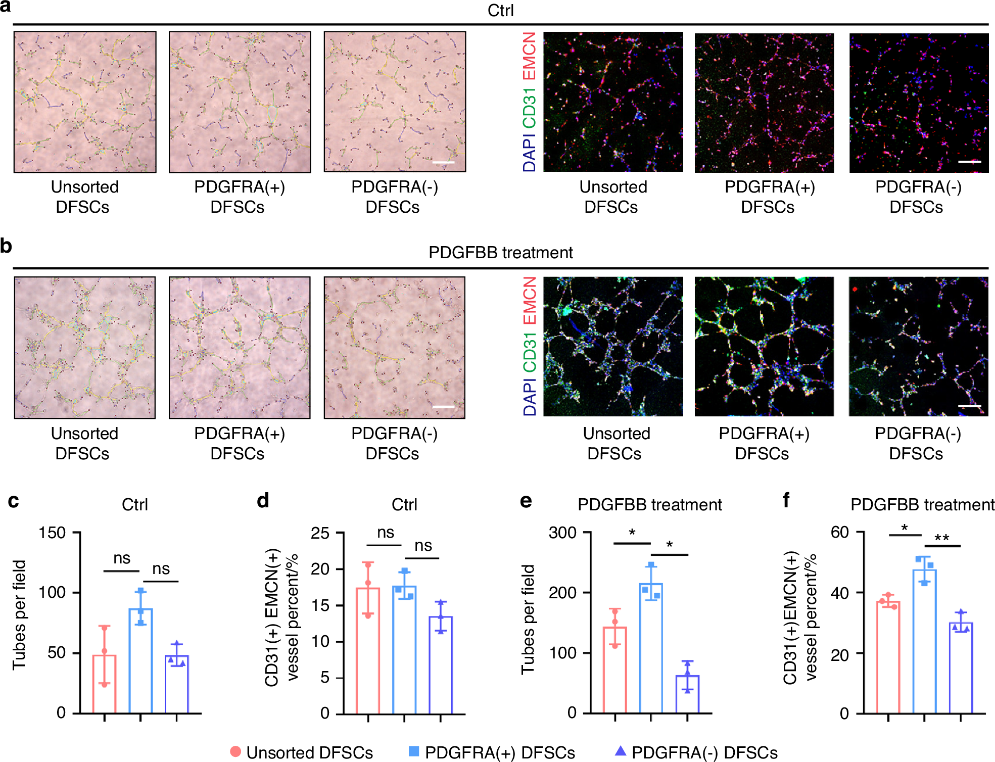
Fig. 6

Paracrine promotion of CD31+EMCN+ vessel formation by PDGFRA+ DFSCs is safeguarded by endothelial PDGFBB. a, b Representative images showing tube formation of HUVECs treated by conditioned medium of DFSCs (scale bar = 250 μm) and IF staining images showing CD31+EMCN+ vessel formation of HUVECs treated by conditioned medium of DFSCs (scale bar = 200 μm). c, e Quantification of tube formation of HUVECs. d, f Quantification of CD31+EMCN+ vessel percent (%). DFSCs were pretreated with or without PDGFBB. Data were presented as mean ± SD. n = 3 per group. *P < 0.05; **P < 0.01; ns not significant (P > 0.05)