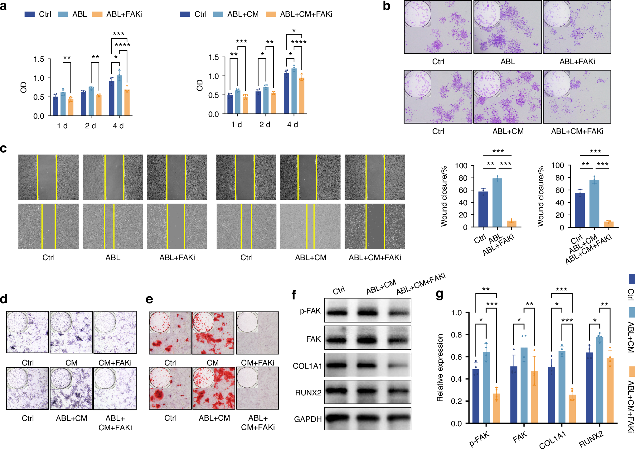
Fig. 5

The PSC accumulation effects of ABL are nullified by inhibition of FAK activity. a CCK-8 assay at 1, 2, and 4 d. (n = 5 for 1 d; n = 4 for 2 and 4 d) b CFU assay at 4 d. c Wound healing assay at 24 h. (n = 3) d ALP staining. e ARS staining. f Protein levels of p-FAK, FAK, COL1A1 and RUNX2, with quantification in (g). (n = 4). *P < 0.05, **P < 0.01, ***P < 0.001