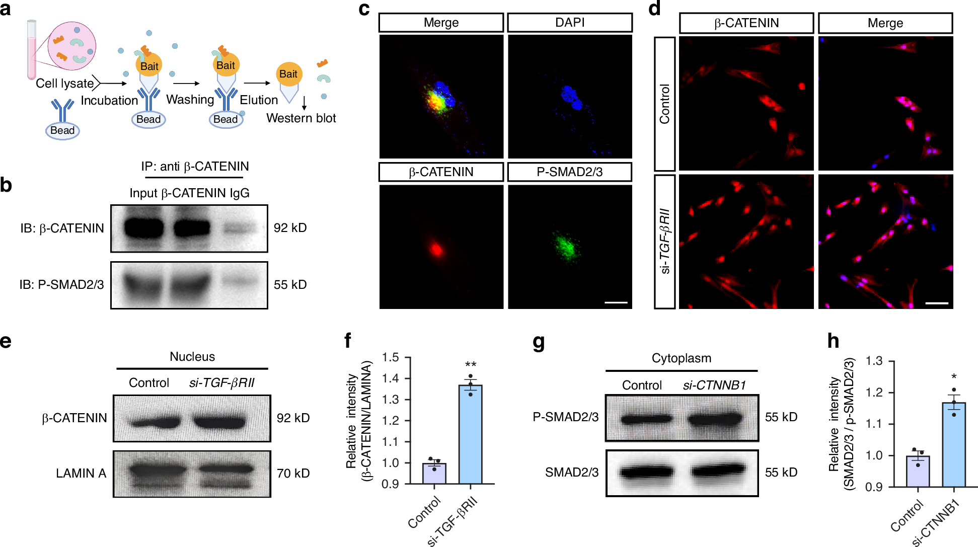
Fig. 6

Crosstalk between the canonical TGF-β and Wnt signaling exists in hDPSC. a Schematic illustration of the Co-IP assay in (b). b Co-IP analysis demonstrating the interaction between β-CATENIN and P-SMAD2/3. c Immunofluorescent co-staining for β-CATENIN and P-SMAD2/3 in hDPSC. Scale bars: 30 μm. d Immunofluorescent staining for β-CATENIN in hDPSCs with or without si-TGF-βRII treatment. Scale bars: 50 μm. e Immunoblotting for nuclear β-CATENIN in hDPSCs with or without si-TGF-βRII treatment. f Quantification of the relative expression of β-CATENIN in (e). Statistical analysis was performed using Student’s t test (n = 3). **P < 0.01. g Immunoblotting for cytoplasmic P-SMAD2/3 in hDPSCs with or without si-CTNNB1 treatment. h Quantification of the relative expression of P-SMAD2/3 in (g). Statistical analysis was performed using Student’s t test (n = 3). **P < 0.01