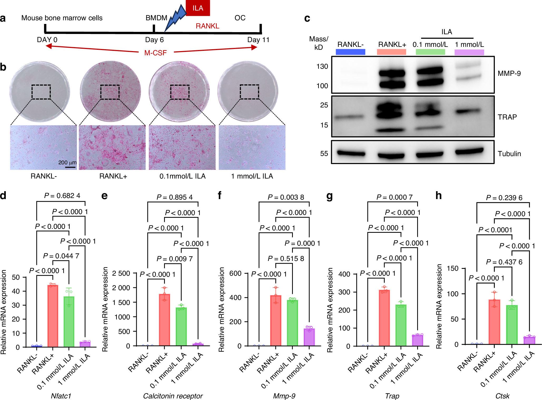
Fig. 6

Effects of ILA on osteoclasts under RANKL-induced conditions in vitro. a Schematic diagram of the in vitro experimental design. b Representative images of TRAP-positive osteoclasts (scale bar: 200 μm). c Western blot analysis of MMP-9 and TRAP protein expression. d–h qPCR analysis of osteoclast-specific gene expression. The data are presented as the mean ± SD (n = 3 independent experiments). P values were determined by one-way ANOVA with Tukey’s test