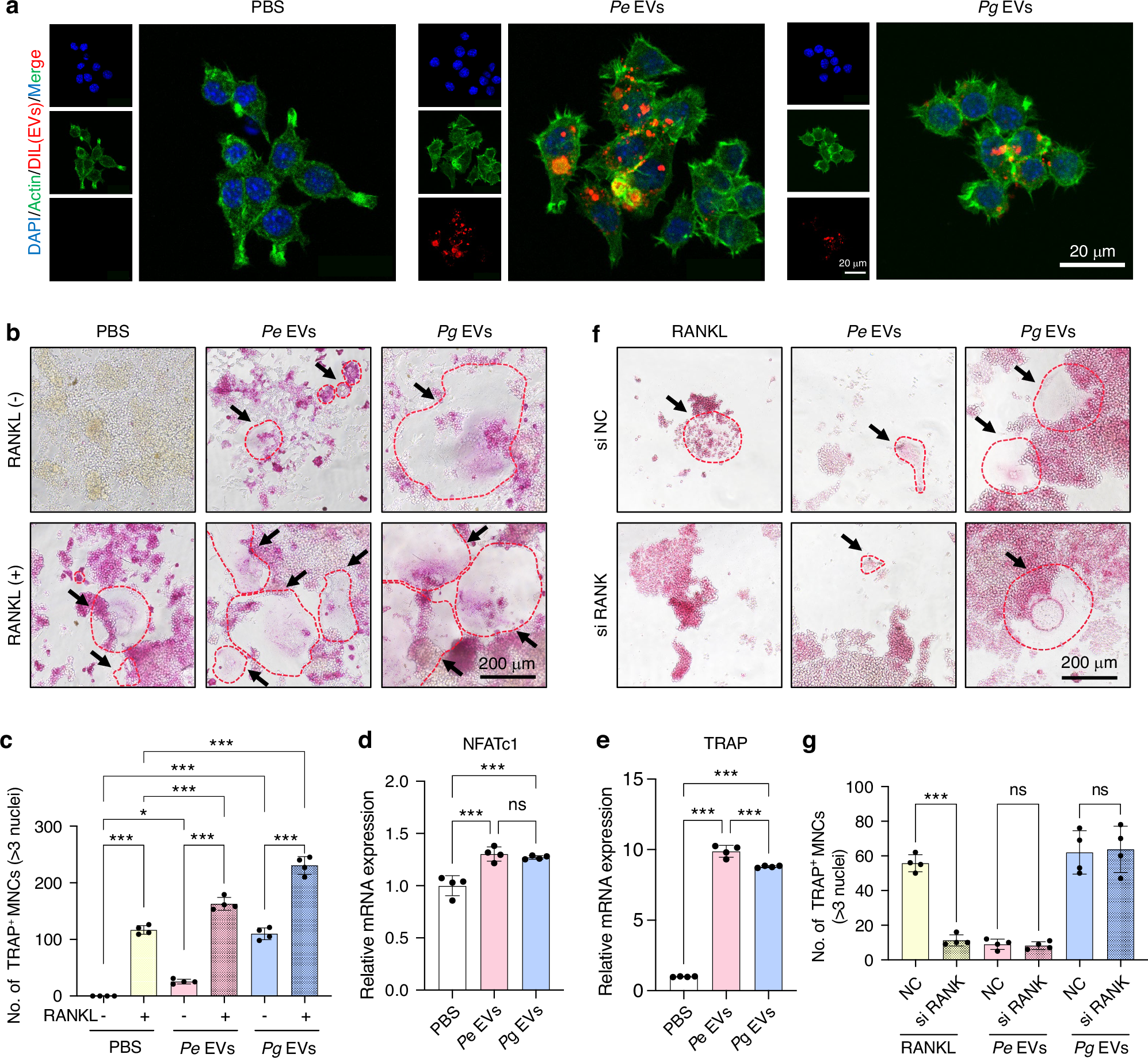
Fig. 2

EVs induce osteoclastogenesis in vitro. a Fluorescent localization of DIL-labeled EVs in RAW264.7 cells. b RAW264.7 cells were induced with EVs with or without RANKL for 6 days, and TRAP staining was performed. c TRAP-positive multinuclear cells with more than 3 nuclei were counted. d, e RAW264.7 cells were treated with EVs for 48 h, and the expression of osteoclast generation marker genes was measured by RT‒PCR. f RAW264.7 cells were treated with EVs and RANKL for 6 days with or without RANK siRNA (siRANK), and TRAP staining was performed. g TRAP-positive multinuclear cells with more than 3 nuclei were counted. ns P > 0.05, *P < 0.05, ***P < 0.001. The red dashed line and arrows represent TRAP-positive osteoclasts