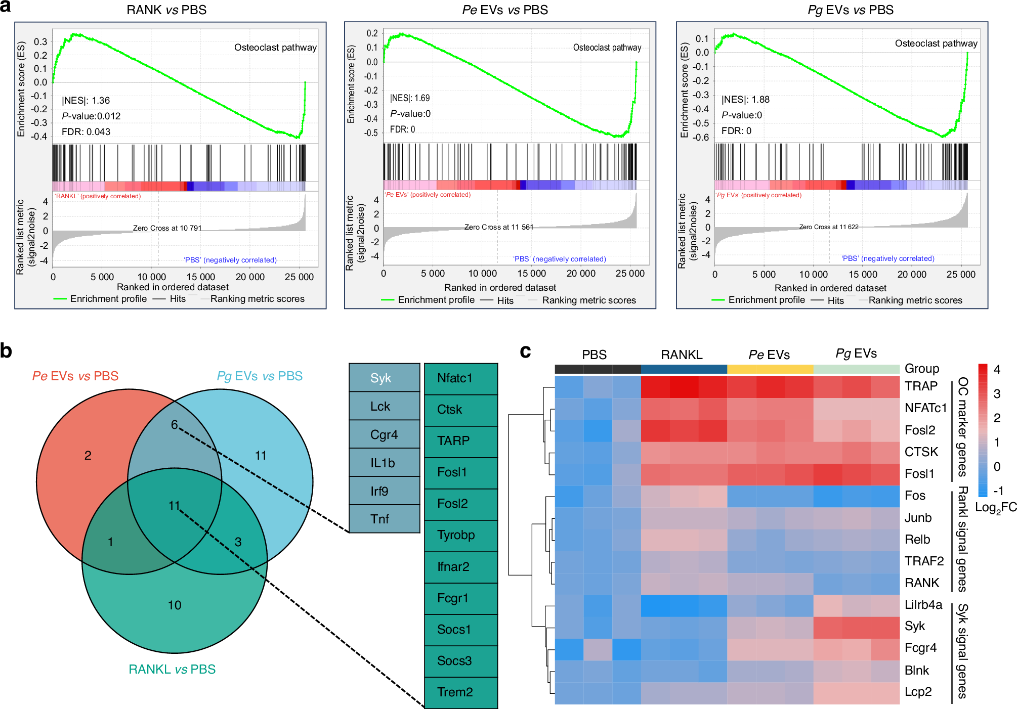
Fig. 6

Pg EVs induce osteoclastogenesis by activating Syk. Transcriptomic analysis of EVs in regulating osteoclastogenesis. a Gene set enrichment analysis (GSEA) showing the enrichment of genes involved in the osteoclast pathway activated by RANKL and EVs. b Venn diagram indicating the genes upregulated during osteoclastogenesis induced by RANKL or EVs. c Heatmap analysis was used to analyze the expression of osteoclast (OC) marker genes, RANKL signaling-related genes and Syk signaling-related genes induced by RANKL or EVs