Fig. 2

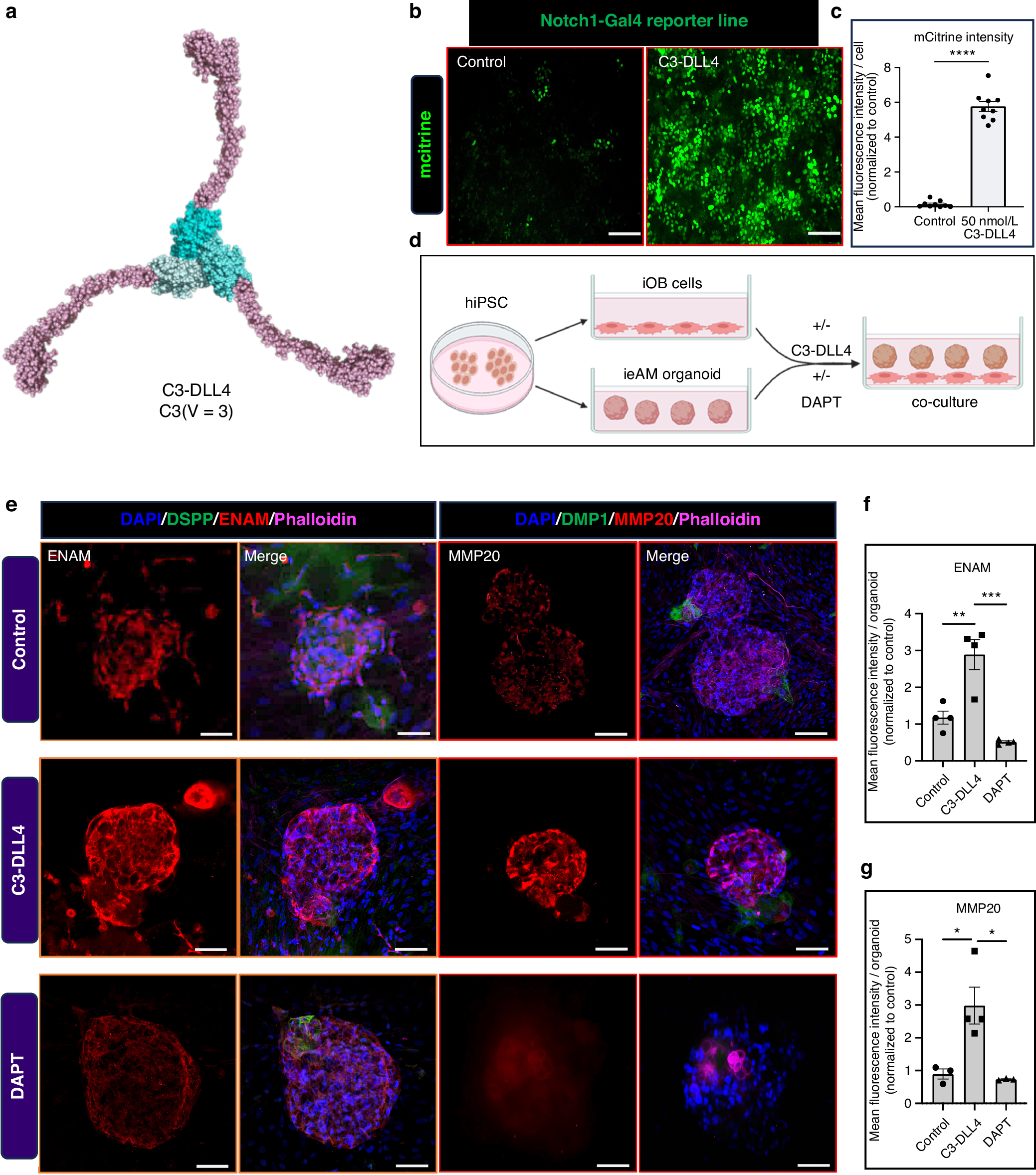
AI-designed Notch activator C3-DLL4 induces ameloblast maturation. a Structural model of the computationally designed C3-DLL4 protein complex, showing its trivalent configuration (C3(V = 3)), which clusters Notch receptors to simulate ligand-receptor interactions in cell communication. b Notch1-Gal4 reporter assay in U2OS cells treated with control or C3-DLL4, showing nuclear mCitrine expression exclusively in C3-DLL4-treated cells, confirming Notch pathway activation. Scale bar = 100 μm. c Quantification of mCitrine fluorescence intensity per cell, revealing a significant increase in Notch activation upon C3-DLL4 treatment (****P < 0.000 1) compared to control. d Schematic of the experimental setup, illustrating the differentiation of iOBs and iAMs, followed by co-culture with or without C3-DLL4 and DAPT treatment to assess Notch activation in ameloblast maturation. e Immunofluorescence staining of iAM organoids treated with Control (top), C3-DLL4 (middle), and DAPT (bottom), showing ENAM (red) and MMP20 (red) expression. Merged images include DAPI (nuclei, blue), DSPP/DMP1 (odontoblast markers, green), ENAM (red), and Phalloidin (cytoskeleton, purple). Scale bar = 100 μm. f Quantification of ENAM fluorescence intensity, normalized to control, demonstrating a significant increase in ENAM expression in C3-DLL4-treated organoids (***P < 0.001) and a significant reduction in DAPT-treated organoids (**P < 0.01). g Quantification of MMP20 fluorescence intensity, showing a significant increase in C3-DLL4-treated organoids (*P < 0.05) and a marked reduction in DAPT-treated organoids (*P < 0.05)