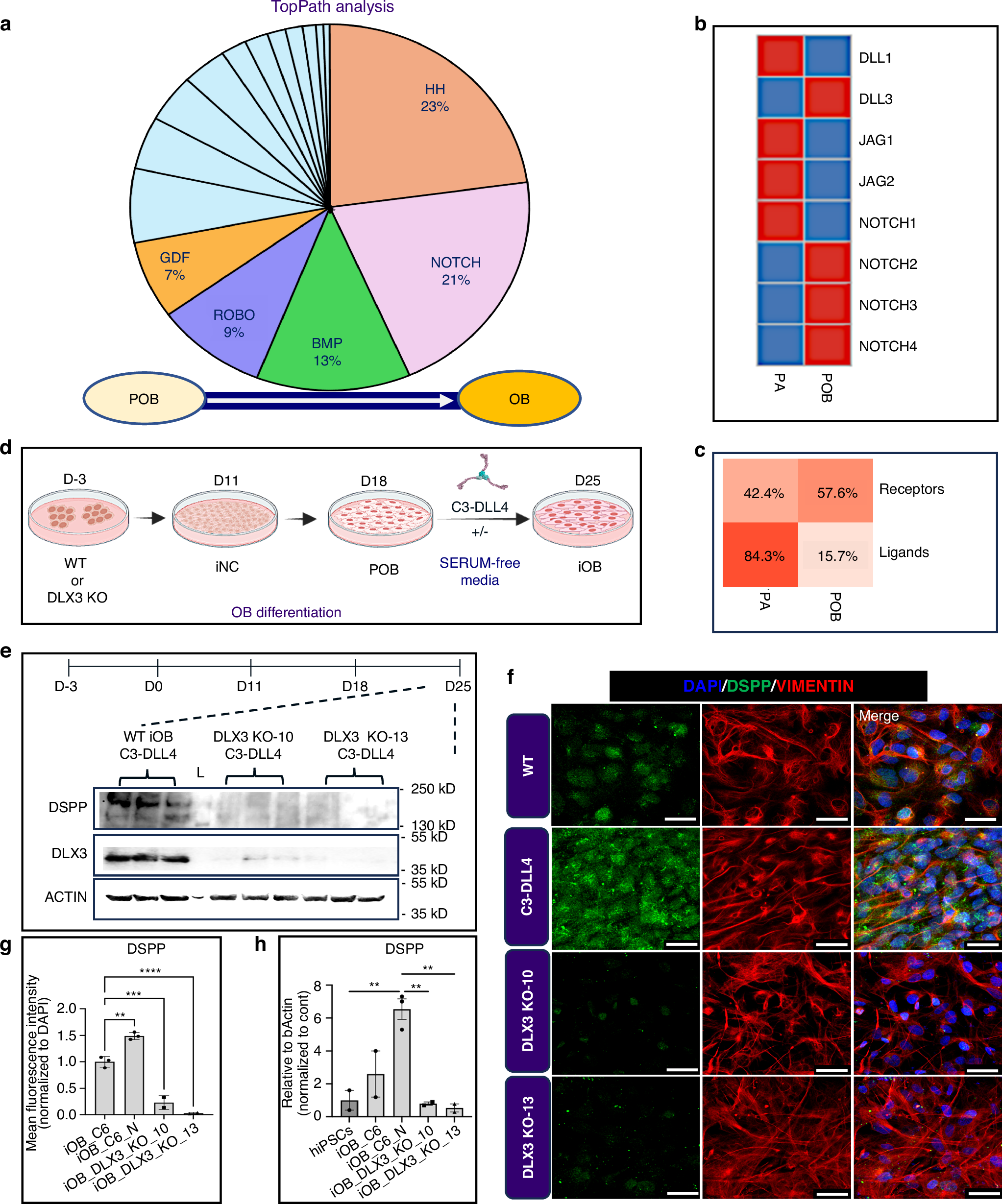
Fig. 5

DLX3 is required for odontoblast maturation and DSPP expression. a TopPath pathway analysis of ligand–receptor interactions between pre-odontoblasts (POBs) and odontoblasts (OBs) highlights Notch signaling. b Heatmap of z-score normalized expression shows Notch ligands (DLL1, DLL3, JAG1, JAG2) in pre-ameloblasts (PA) and receptors (NOTCH1–4) in POBs. c Distribution of Notch ligand–receptor interactions demonstrate ligands derived from PA and receptors from POBs. d Timeline illustrates odontoblast differentiation from WT and DLX3 KO iPSCs into induced neural crest cells (iNCs), POBs, and induced odontoblasts (iOBs). e Western blot analysis of DSPP, DLX3, and ACTIN is shown in WT and DLX3 KO iOBs treated with C3-DLL4. f Immunofluorescence staining of DSPP (green), Vimentin (red), and DAPI (blue) is shown in WT and DLX3 KO iOBs treated with C3-DLL4. g Quantification of DSPP fluorescence intensity normalized to WT control is presented (**P < 0.01, ***P < 0.001, ****P < 0.000 1). qPCR analysis of DSPP expression normalized to β-Actin is shown (**P < 0.01) (h)