Abstract
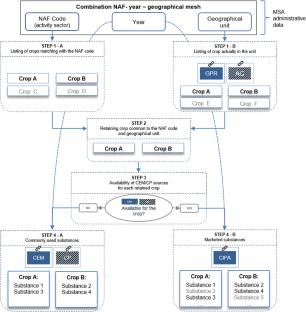
This work is part of a global project aiming to use medico-administrative big data from the whole French agricultural population (~3 millions), collected through their mandatory health insurance system (Mutualité Sociale Agricole), to highlight associations between chronic diseases and agricultural activities. At the request of the French Agency for Food, Environmental and Occupational Health & Safety (ANSES), our objective was to estimate which pesticides were probably used by each agricultural worker, in order to include this information in our analyses and search for association with diseases. We selected five databases to achieve this objective: the Graphical Land Parcel Registration (RPG), the French Agricultural Census, “Cultivation Practice” surveys from the Agriculture ministry, the MATPHYTO crop-exposure matrix and the Compilation of Phytosanitary Indexes from the French Public Health Agency. A geographical grid was designed to use geographical location while maintaining worker anonymity, dividing France into square tracts of variable surface each containing a minimum of 1500 agricultural workers. We developed an automated algorithm to predict each individual potential exposure by crossing her/his occupational activity, the geographical grid and the RPG to deduce cultivation practices and use it as a gateway to estimate pesticides use. This approach allowed drawing, from administrative data, a list of substances potentially used by each agricultural worker throughout France. Results of the algorithm are illustrated at collective level (descriptive statistics for the whole population), as well as at individual level (some workers taken as examples). The generalization of this method in other national contexts is discussed. By linking this information with the health insurance databases, this approach could contribute to the agricultural workers health surveillance.
This is a preview of subscription content, access via your institution
Access options
Subscribe to this journal
Receive 6 print issues and online access
$259.00 per year
only $43.17 per issue
Buy this article
- Purchase on SpringerLink
- Instant access to the full article PDF.
USD 39.95
Prices may be subject to local taxes which are calculated during checkout



Similar content being viewed by others
References
Alavanja MCR, Bonner MR. Occupational pesticide exposures and cancer risk: a review. J Toxicol Environ Health Part B. 2012;15:238–63. https://doi.org/10.1080/10937404.2012.632358.
INSERM. Pesticides. Effets sur la santé. Paris: Inserm; 2013.
Gangemi S, Miozzi E, Teodoro M, Briguglio G, De Luca A, Alibrando C, et al. Occupational exposure to pesticides as a possible risk factor for the development of chronic diseases in humans. Mol Med Rep. 2016;14:4475–88. https://doi.org/10.3892/mmr.2016.5817.
Gunnarsson L-G, Bodin L. Parkinson’s disease and occupational exposures: a systematic literature review and meta-analyses. Scand J Work Environ Health. 2017;43:197–209. https://doi.org/10.5271/sjweh.3641.
Alavanja MCR, Samanic C, Dosemeci M, Lubin J, Tarone R, Lynch CF, et al. Use of agricultural pesticides and prostate cancer risk in the Agricultural Health Study cohort. Am J Epidemiol. 2003;157:800–14.
Bonner MR, Freeman LEB, Hoppin JA, Koutros S, Sandler DP, Lynch CF, et al. Occupational exposure to pesticides and the incidence of lung cancer in the Agricultural Health Study. Environ Health Perspect. 2017;125:544–51. https://doi.org/10.1289/EHP456.
Lerro CC, Koutros S, Andreotti G, Friesen MC, Alavanja MC, Blair A, et al. Organophosphate insecticide use and cancer incidence among spouses of pesticide applicators in the Agricultural Health Study. Occup Environ Med. 2015;72:736–44. https://doi.org/10.1136/oemed-2014-102798.
Brouwer M, Schinasi L, Beane Freeman LE, Baldi I, Lebailly P, Ferro G, et al. Assessment of occupational exposure to pesticides in a pooled analysis of agricultural cohorts within the AGRICOH consortium. Occup Environ Med. 2016;73:359–67. https://doi.org/10.1136/oemed-2015-103319.
Boulanger M, Tual S, Lemarchand C, Guizard A-V, Velten M, Marcotullio E, et al. Agricultural exposure and risk of bladder cancer in the AGRIculture and CANcer cohort. Int Arch Occup Environ Health. 2017;90:169–78. https://doi.org/10.1007/s00420-016-1182-y.
Lemarchand C, Tual S, Boulanger M, Levêque-Morlais N, Perrier S, Clin B, et al. Prostate cancer risk among French farmers in the AGRICAN cohort. Scand J Work Environ Health. 2016;42:144–52. https://doi.org/10.5271/sjweh.3552.
MSA. Les chiffres utiles de la MSA. Bagnolet: Mutualité Sociale Agricole; 2017.
MSA. Tableau de bord ALD. Bagnolet: MSA; 2015. Incidence 2015 et Prévalence au 31 décembre.
Ministère de l’Agriculture et de l’alimentation. AGRESTE - La statistique, l’évaluation et la prospective agricole - Structure des exploitations - recensements. 2009. http://agreste.agriculture.gouv.fr/enquetes/structure-des-exploitations-964/ (accessed 26 Jul 2017).
Spinosi J, Févotte J. Le programme Matphyto - Matrices cultures-expositions aux produits phytosanitaires. Saint-Maurice (Fra): Institut de Veille Sanitaire; 2008. http://invs.santepubliquefrance.fr/publications/2008/matphyto/rapp_sci_matphyto.pdf (accessed 16 Jul 2018).
Chaperon L, Perrier L, Spinosi J, El Yamani M. Eléments techniques sur la compilation des index phytosanitaires Acta. Saint Maurice: Institut de Veille Sanitaire; 2016. http://invs.santepubliquefrance.fr/Publications-et-outils/Rapports-et-syntheses/Travail-et-sante/2016/Elements-techniques-sur-la-compilation-des-index-phytosanitaires-Acta (accessed 16 Jul 2018)a.
Santé Publique France. Compilation des index ACTA. Compil. Index ACTA Un Outil Programme MatPhyto. 2016. http://matphyto.acta-informatique.fr/Accueil (accessed 16 Jul 2018).
R Core Team. R: A Language and Environment for Statistical Computing. Vienna, Austria: R Foundation for Statistical Computing; 2017. https://www.R-project.org/.
QGIS Development Team. QGIS Geographic Information System. Chicago (USA): Open Source Geospatial Foundation; 2016.
The PESTIMAT Group, Baldi I, Carles C, Blanc-Lapierre A, Fabbro-Peray P, Druet-Cabanac M, et al. A French crop-exposure matrix for use in epidemiological studies on pesticides: PESTIMAT. J Expo Sci Environ Epidemiol. 2017;27:56–63. https://doi.org/10.1038/jes.2015.72.
Baldi I, Lebailly P, Rondeau V, Bouchart V, Blanc-Lapierre A, Bouvier G, et al. Levels and determinants of pesticide exposure in operators involved in treatment of vineyards: results of the PESTEXPO Study. J Expo Sci Environ Epidemiol. 2012;22:593–600. https://doi.org/10.1038/jes.2012.82.
Baldi I, Lebailly P, Bouvier G, Rondeau V, Kientz-Bouchart V, Canal-Raffin M, et al. Levels and determinants of pesticide exposure in re-entry workers in vineyards: Results of the PESTEXPO study. Environ Res. 2014;132:360–9. https://doi.org/10.1016/j.envres.2014.04.035.
Anses. Expositions aux pesticides des utilisateurs et des travailleurs agricoles. Maison-Alfort: Agence nationale de sécurité sanitaire de l’alimentation, de l’environnement et du travail; 2016.
European Commission. Integrated Administration and Control System (IACS). Agric. Rural Dev. - Eur. Comm. 2012. https://ec.europa.eu/agriculture/direct-support/iacs_en (accessed 29 Apr 2019).
European Court of Auditors. The Land Parcel Identification System: a useful tool to determine the eligibility of agricultural land – but its management could be further improved. Luxembourg: Publications Office of the European Union:: European Union; 2016. https://www.eca.europa.eu/Lists/News/NEWS1610_25/SR_LPIS_EN.pdf.
Acknowledgements
We thank the Mutualité Sociale Agricole (MSA) for their support, especially Nadia Joubert (current head of MSA statistical department), Alain Pelc (former head of MSA statistical department), the Medical prestation data department supervised by Damien Ozenfant, as well as privileged contact, Marc Parmentier, Patrick Le Bourhis and Valérie Vincent (Contributors data), Nicolas Sabin (Long Term Diseases Data), Nicolas Viarouge and Sébastien Odiot (occupational accidents and diseases data), Thierry Grech (Retirees data), as well as Prof William Dab (former chair of MSA scientific committee), Prof Anne Laure Crémieux (former MSA national physician) and Prof Jean Marc Soulat (current MSA national physician) for their interest and support for this work. We thank the French Agency for Food, Environmental and Occupational Health & Safety ANSES, for the grant which allowed this project to be conducted, and especially Mathilde Merlo, Alexandra Papadopoulos, Fabrizio Botta, and Jean Luc Volatier for their technical and scientific support. We thank the French Public Health Agency, Santé Publique France, especially Johan Spinosi and Laura Chaperon (agronomists) and Mounia El Yamani (head of the occupational exposure assessment Unit) to have made their crop-exposure matrix available for this work, and for their technical support on agricultural practices. Finally, we thank Alison Foote (Grenoble Alpes University Hospital) for editing the manuscript.
Funding
This project was funded and supported by ANSES (grant agreement 2016-CRD-03_PPV16) via the tax on sales of plant protection products. The proceeds of this tax are assigned to ANSES to finance the establishment of the system for monitoring the adverse effects of plant protection products, called ‘phytopharmacovigilance’ (PPV), established by the French Act on the Future of Agriculture of 13 October 2014.
Author information
Authors and Affiliations
Contributions
VB and DBR designed the project and acquired the necessary funding and collaborations. AP and DBR performed data management, data analysis and algorithm development. CC provided expertise in GIS and performed the geographical grid. JS provided crop exposures matrices and technical support on cultural practices. DO provided MSA data and technical support on medico-administrative aspects. VB, DBR, AP and CM contributed to the data interpretation. AP, CM, DBR and VB wrote the manuscript. All authors discussed the results and commented on the manuscript.
Corresponding author
Ethics declarations
Conflict of interest
The authors declare that they have no conflict of interest.
Additional information
Publisher’s note: Springer Nature remains neutral with regard to jurisdictional claims in published maps and institutional affiliations.
Rights and permissions
About this article
Cite this article
Achard, P., Maugard, C., Cancé, C. et al. Medico-administrative data combined with agricultural practices data to retrospectively estimate pesticide use by agricultural workers. J Expo Sci Environ Epidemiol 30, 743–755 (2020). https://doi.org/10.1038/s41370-019-0166-x
Received:
Revised:
Accepted:
Published:
Version of record:
Issue date:
DOI: https://doi.org/10.1038/s41370-019-0166-x


