Abstract
Background
Baby-Friendly hospitals encourage rooming-in newborns with mothers. In our institution, we noticed increased incidence of hypothermia following Baby-Friendly designation. We aimed to reduce the incidence of hypothermia in the mother-baby-unit to <15% and to decrease the rate of isolated hypothermia admissions to the neonatal intensive care unit (NICU) by 20% over two years.
Methods
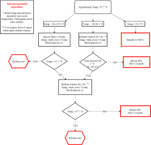
After a retrospective review of newborns ≥35 weeks gestation in the mother-baby-unit with hypothermia, we implemented multiple interventions such as nursing education, hypothermia algorithm, Kamishibai cards, and Key cards.
Results
Hypothermia incidence in the mother-baby-unit decreased from 20.9 to 14.5% (p < 0.001) and infants requiring NICU admission decreased by 71% (p < 0.001) following all interventions. Apart from nursing education, all interventions led to significant reductions in both outcomes from baseline.
Conclusion
Instituting a hypothermia algorithm and utilizing K-cards and Key cards reduces the incidence of hypothermia in the mother-baby-unit and NICU admissions for isolated hypothermia.
This is a preview of subscription content, access via your institution
Access options
Subscribe to this journal
Receive 12 print issues and online access
$259.00 per year
only $21.58 per issue
Buy this article
- Purchase on SpringerLink
- Instant access to the full article PDF.
USD 39.95
Prices may be subject to local taxes which are calculated during checkout





Similar content being viewed by others
References
Vilinsky A, Sheridan A. Hypothermia in the newborn: An exploration of its cause, effect and prevention. BJM. 2014;22:557–62.
Sgro M, Campbell DM, Gandhi N. Nontherapeutic neonatal hypothermia. Paediatr Child Health. 2016;21:178–80. https://www.ncbi.nlm.nih.gov/pubmed/27429567.
Dordevici M. Infant biochemical and clinical parameters within the baby friendly programme. Med Pregl. 2008;61:350–3.
Nimbalkar SM, Patel VK, Patel DV, Nimbalkar AS, Sethi A, Phatak A. Effect of early skin-to-skin contact following normal delivery on incidence of hypothermia in neonates more than 1800 g: randomized control trial. J Perinatol. 2014;34:364–8. https://www.ncbi.nlm.nih.gov/pubmed/24556982.
Perrine CG, Scanlon KS, Li R, Odom E, Grummer-Strawn LM. Baby-Friendly Hospital Practices and Meeting Exclusive Breastfeeding Intention. Pediatrics. 2012;130:54–60. https://www.ncbi.nlm.nih.gov/pubmed/22665406.
World Health Organization, UNICEF. Baby-friendly hospital initiative: revised, updated and expanded for integrated care. Geneva: World Health Organization; 2009. http://www.who.int/iris/handle/10665/43593.
Mullany LC, Katz J, Khatry SK, LeClerq SC, Darmstadt GL, Tielsch JM. Neonatal hypothermia and associated risk factors among newborns of southern nepal. BMC Med.2010;8:43. https://doi.org/10.1186/1741-7015-8-43.
Hall LW. Using process flow charts to improve clinical care. QSEN institute Quality and Safety Institute for Nursing; 2007. https://qsen.org/using-process-flow-charts-to-improve-clinical-care/.
Shea G, Smith W, Koffarnus K, Knobloch MJ, Safdar N. Kamishibai cards to sustain evidence-based practices to reduce healthcare-associated infections. Am J Infect Control. 2019;47:358–65. https://doi.org/10.1016/j.ajic.2018.10.004.
Kamity R, Grella M, Kim ML, Akerman M, Quintos-Alagheband ML. From kamishibai card to Key card: a family-targeted quality improvement initiative to reduce paediatric central line-associated bloodstream infections. BMJ Qual Saf. 2021;30:72–81. https://search.proquest.com/docview/2421465446.
Ogrinc G, Davies L, Goodman D, Batalden P, Davidoff F, Stevens D. SQUIRE 2.0 (Standards for QUality Improvement Reporting Excellence): revised publication guidelines from a detailed consensus process. BMJ Qual Saf. 2016;25:986–92. https://doi.org/10.1136/bmjqs-2015-004411.
Lunze K, Yeboah-Antwi K, Marsh DR, Kafwanda SN, Musso A, Semrau K, et al. Prevention and management of neonatal hypothermia in rural Zambia. PLoS ONE. 2014;9:e92006. https://www.ncbi.nlm.nih.gov/pubmed/24714630.
Duryea EL, Nelson DB, Wyckoff MH, Grant EN, Tao W, Sadana N, et al. The impact of ambient operating room temperature on neonatal and maternal hypothermia and associated morbidities: a randomized controlled trial. Am J Obstet Gynecol. 2016;214:505.e1–505.e7. https://www.sciencedirect.com/science/article/pii/S0002937816002866.
Vinci A, Islam S, Quintos-Alegheband L, Hanna N, Nayak A. A quality improvement intervention to decrease hypothermia in the delivery room using a checklist. Pediatr Qual Saf. 2018;3:e125. https://www.ncbi.nlm.nih.gov/pubmed/31334457.
Hanna M, Htun Z, Islam S, Hanna N, Kothari U, Nayak A. A Quality Improvement Initiative to Improve Perioperative Hypothermia Rates in the NICU Utilizing Checklists. Pediatr Qual Saf. 2020;5:e367.
Acknowledgements
We want to acknowledge all the nurses in the MBU and Mary Lynn Brassil RN the nurse educator, hospitalists, and residents for their support and assistance with the initiative.
Author information
Authors and Affiliations
Contributions
Conceptualization: NJ, TD, AC, AN. Data curation: NJ, TD, ET, AK. Formal analysis: NJ, TD, ET, RK, AN, UK. Investigation: NJ, TD, ET, AK. Visualization: NJ, TD, ET, RK, AN, AC. Supervision: AN, NH. Writing review and editing: NJ, TD, ET, UK, RK, AN.
Corresponding author
Ethics declarations
Conflict of interest
The authors declare no competing interests.
Additional information
Publisher’s note Springer Nature remains neutral with regard to jurisdictional claims in published maps and institutional affiliations.
Supplementary information
Rights and permissions
About this article
Cite this article
Joseph, N., Dror, T., Takhalova, E. et al. A quality improvement initiative to reduce hypothermia in a Baby-Friendly nursery – our story of algorithms, K-cards, and Key cards. J Perinatol 41, 1760–1768 (2021). https://doi.org/10.1038/s41372-021-01073-y
Received:
Revised:
Accepted:
Published:
Version of record:
Issue date:
DOI: https://doi.org/10.1038/s41372-021-01073-y


