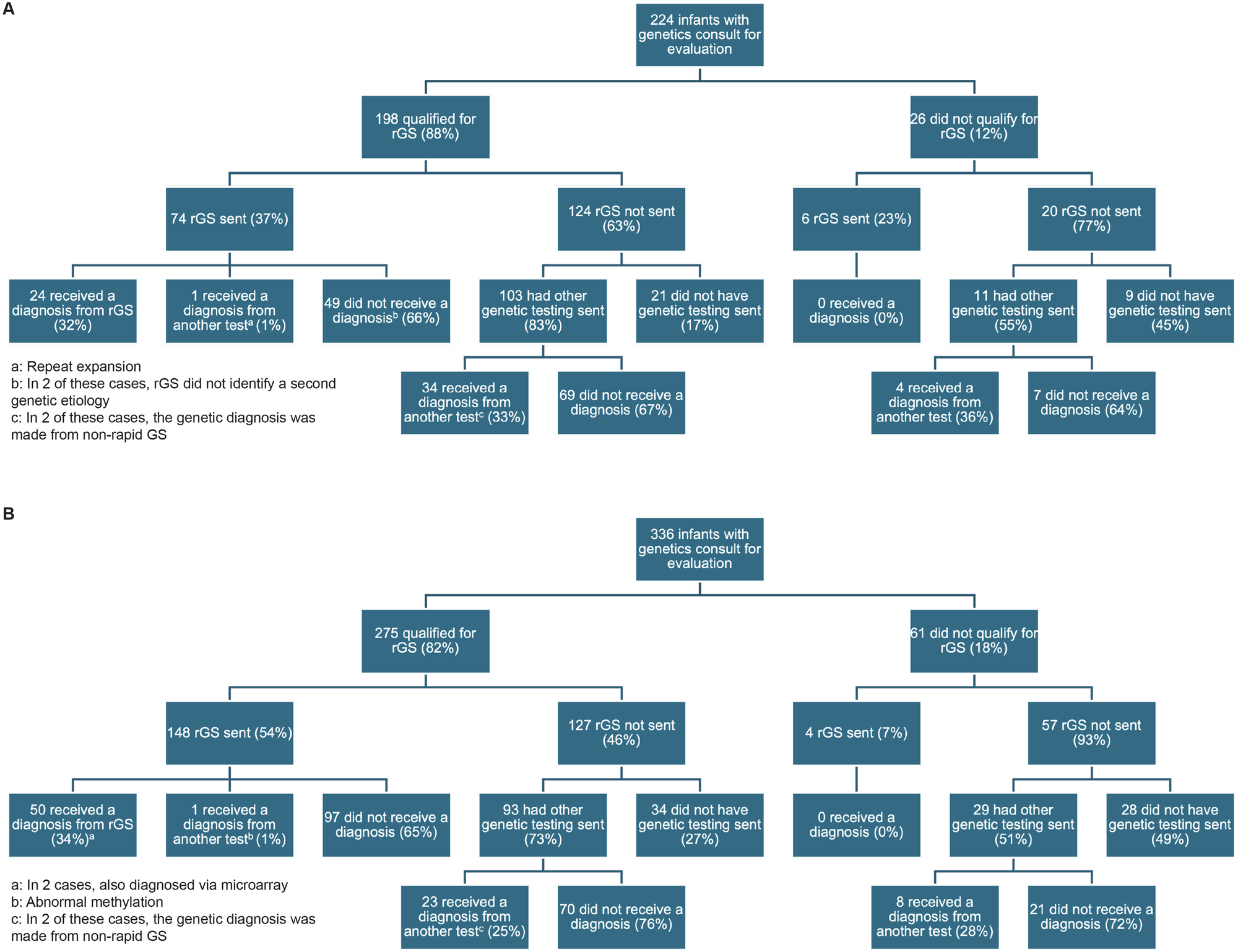
Fig. 1: Rapid genomic sequencing in the NICU.
From: Quality improvement initiative to optimize use of rapid genomic sequencing in a level IV NICU

Flowchart of the infants analyzed in the A pre-intervention and B post-intervention phases, including genetic testing and genetic diagnoses.