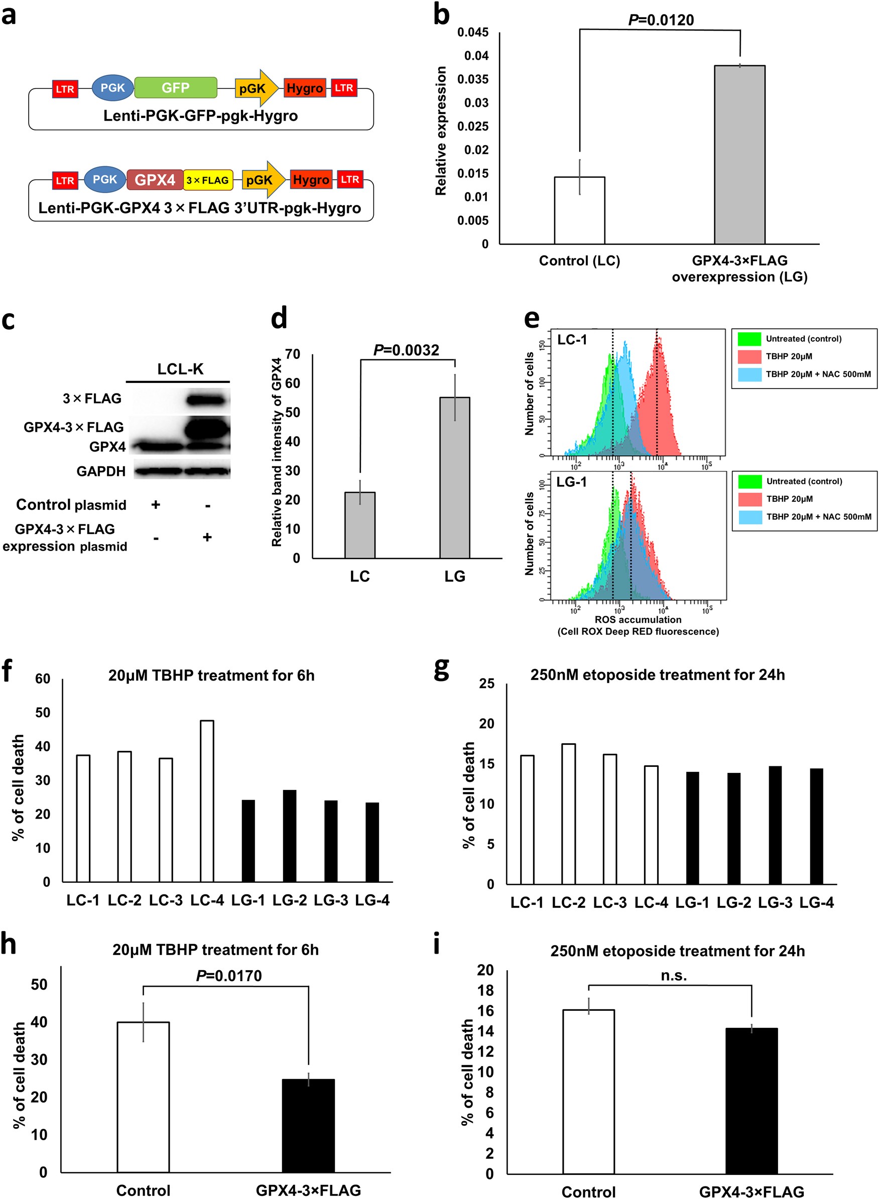
Fig. 4

Overexpression of GPX4 inhibits ROS-induced cell death in LCL-K cells. a Schematic representation of lentiviral vector constructs for the control vector (top) and GPX4-3 × FLAG vector (bottom). LTR, long terminal repeat; PGK, phosphoglycerate kinase promoter; Hygro, hygromycin-resistant gene; GFP, green fluorescent protein. b qRT-PCR shows a significant overexpression in GPX4 at the mRNA level in LG cells (P = 0.0120). c Overexpression of GPX4 in LG cells was detected at the protein level by western blot. d Densitometry analysis shows a significant increase in GPX4 blot band intensity in LG cells (P = 0.0032). e ROS detection by flow cytometry in LC-1 (top) and LG-1 (bottom) cells using fluorescent dye CellROX Deep Red Reagent. Compared with LC-1 cells, LG-1 cells show a decrease in staining with the CellROX Deep Red Reagent after treatment with 20 μM TBHP (red), which means lower intracellular ROS level in LG-1 than in LC-1 cells. Untreated control cells are shown in green, and cells pretreated with NAC before treatment with TBHP are shown in blue. f Cell viability analysis of LC and LG clones upon treatment with 20 μM TBHP for 6 h. LC-1, LC-2, LC-3, and LC-4 are monoclones of LC. LG-1, LG-2, LG-3, and LG-4 are monoclones of LG; LC, control LCL-K cell; LG, GPX4-overexpressing LCL-K cell. g Cell viability analysis of LC and LG clones upon treatment with 250 nM etoposide for 24 h. h Mean cell death rate was significantly suppressed in LG cells compared with LC cells after treatment with TBHP (P = 0.0170). i Mean cell death rate was not significantly different between LG and LC cells after treatment with etoposide (P = 0.1481); n.s., non-significant