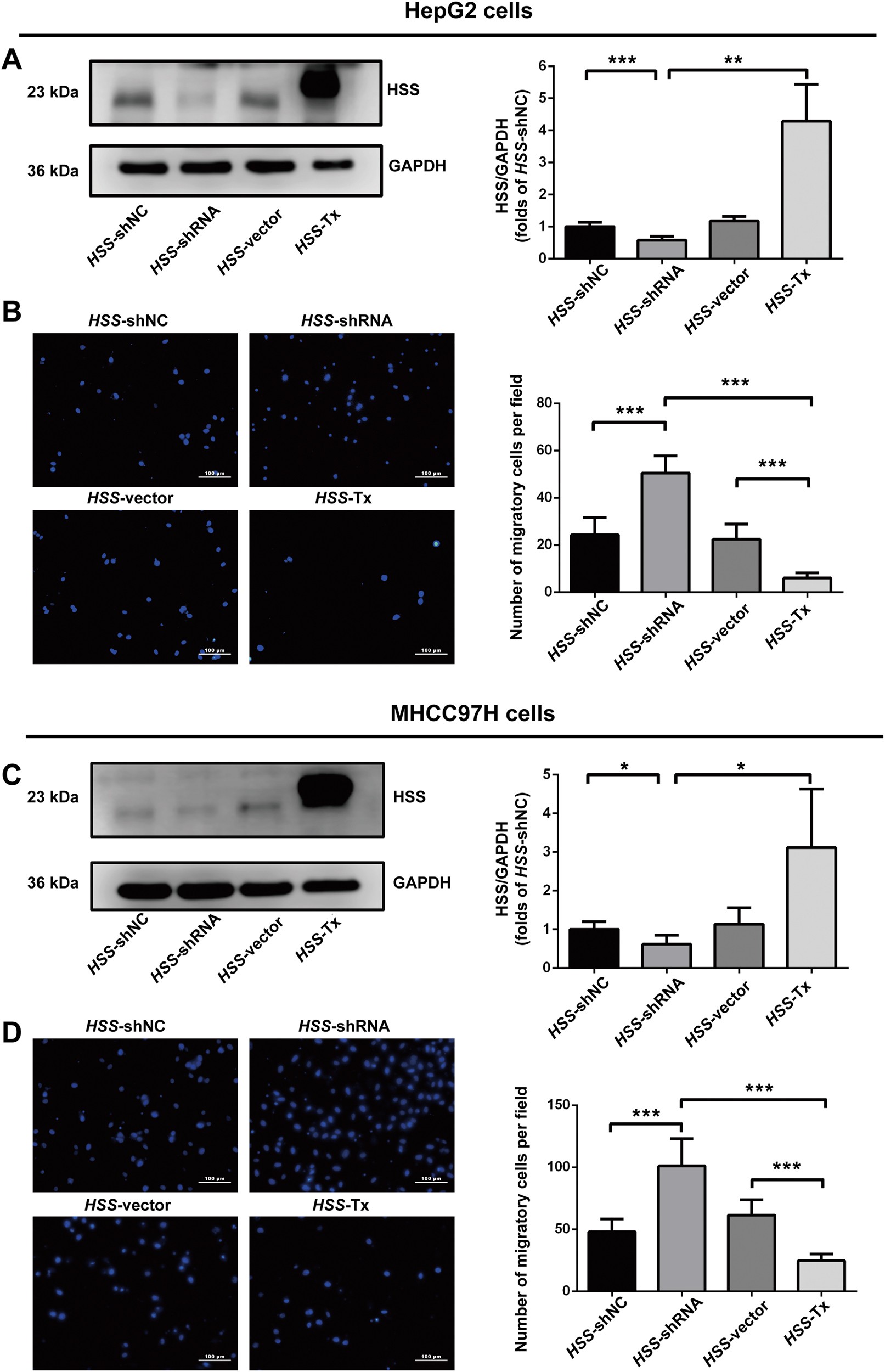
Fig. 3

Migratory capacities displayed by HSS-Tx or HSS-shRNA HCC cells. a, b Transwell assay and histograms in HepG2 cells. c, d Transwell assay and histograms in MHCC97H cells. The values are expressed as the means ± SD of three independent experiments. *P < 0.05, **P < 0.01, and ***P < 0.001.