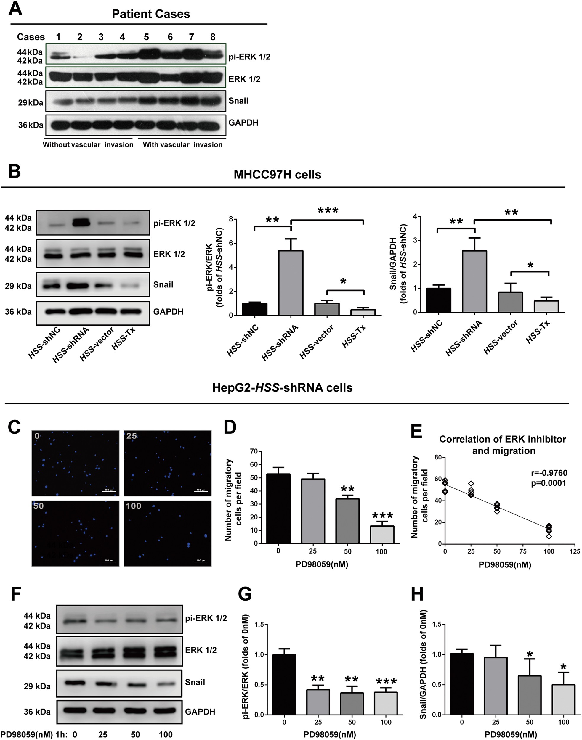
Fig. 5

The signaling pathways of HSS that regulate EMT. a The expressions of phosphorylated ERK and Snail in HCC patient tissues with or without vascular invasion. b The expression of phosphorylated ERK and Snail in MHCC97H-HSS-Tx or MHCC97H-HSS-shRNA cells. The values are expressed as the means ± SD of three independent experiments. c, d Inhibition of ERK activation by PD98059 restricted migration in HepG2-HSS-shRNA cells and exhibited a dose-effect pattern. e Pearson r was equal to −0.9639, whereas the P value was 0.0001. f–h PD98059 inhibited ERK phosphorylation in HepG2-HSS-shRNA cells in a dose-dependent way. HepG2-HSS-shRNA cells were treated with the different concentrations of PD98059 for 1 h. The bands were analyzed with Image J software. The values are expressed as the means ± SD of three independent experiments. With the increase in PD98059 dosage, the expression of pi-ERK was reduced and the snail expression was also decreased. *P < 0.05, **P < 0.01, and ***P < 0.001.