Fig. 3
From: S100A4 protects mice from high-fat diet-induced obesity and inflammation

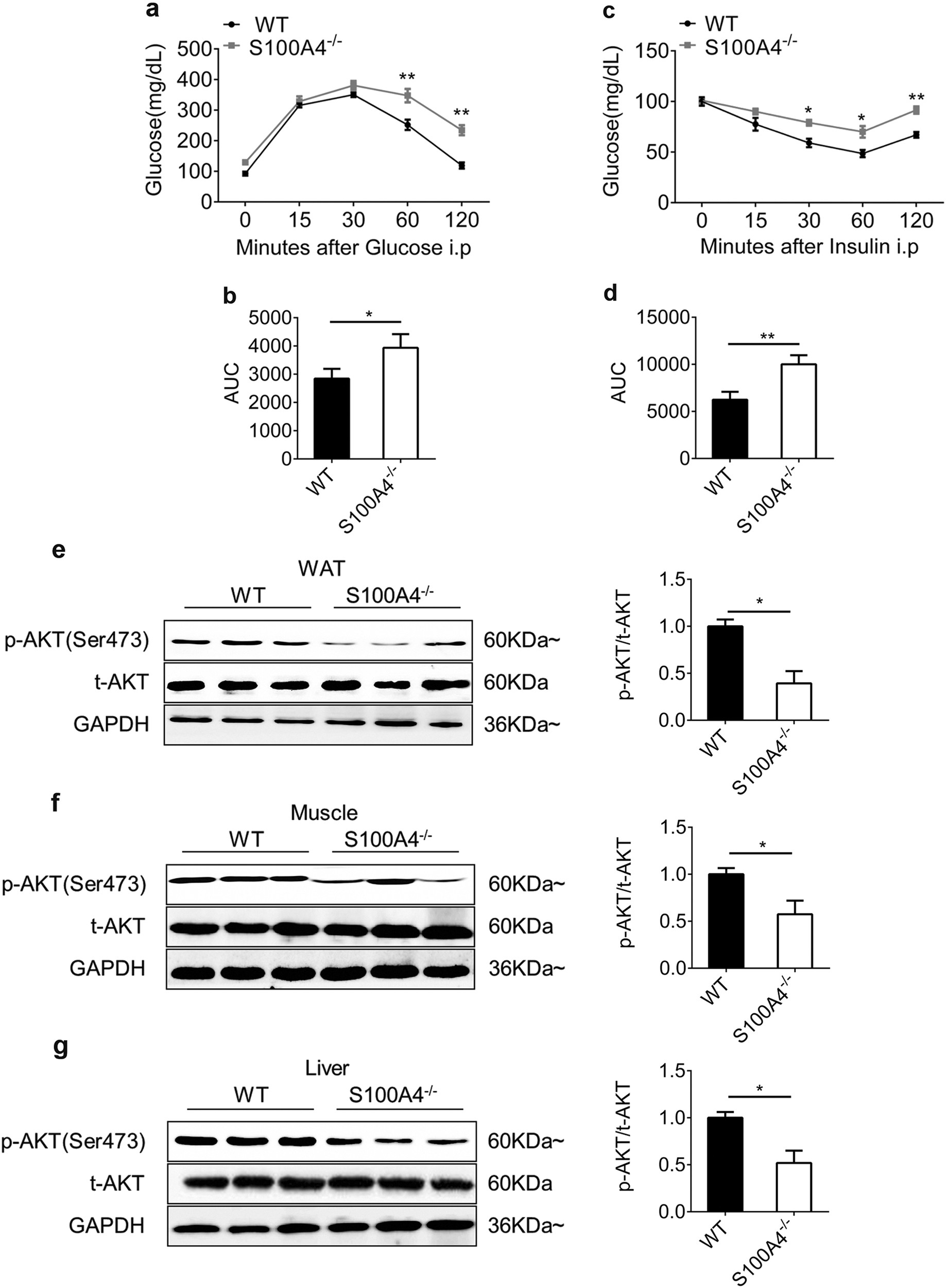
S100A4 deficiency promotes insulin resistance and impairment of Akt pathway activation during HFD. a Glucose tolerance test (GTT) of WT versus S100A4−/− mice fed with HFD is shown (n = 5 per group). b Area under the curve (AUC) shown in a. c Insulin resistance test (ITT) is shown (n = 5 per group). d Area under the curve (AUC) shown in c. e–g Western blot analysis of Akt and phospho-Akt (Ser473) in WATs, muscles and livers of mice after HFD. Quantification of relative phospho-Akt was assessed by Image J. *P < 0.05, **P < 0.01