Fig. 4
From: S100A4 protects mice from high-fat diet-induced obesity and inflammation

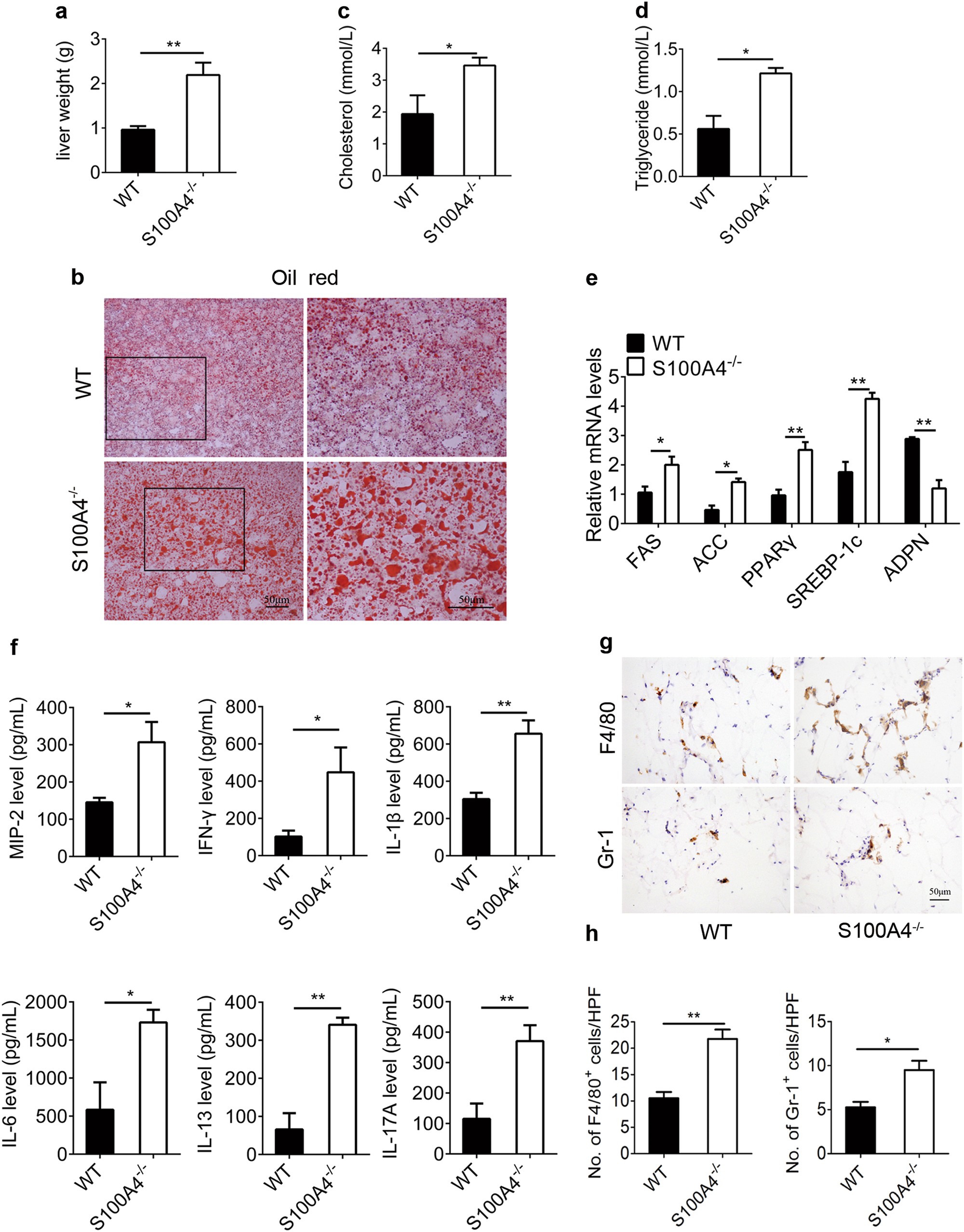
S100A4 deficiency aggravates hepatic lipid accumulation and inflammation. a Liver weight of WT and S100A4−/− mice fed with HFD (n = 5 per group). b Oil Red O staining of liver sections from HFD-WT and HFD-S100A4−/− mice. Scale bar, 50 μm. c–d CHO and TG levels from WT and S100A4−/− mice in HFD were measured (n = 5 per group). e qPCR analysis of lipogenic gene expression in livers from WT and S100A4−/− mice. f Levels of several inflammation-related cytokines in livers from WT and S100A4−/− mice. g F4/80 and Gr-1 staining of adipose tissue from WT and S100A4−/− mice. Scale bar, 50 μm. h The numbers of F4/80+ cells and Gr-1+ cells of HPF (×200) from adipose tissue. *P < 0.05, **P < 0.01