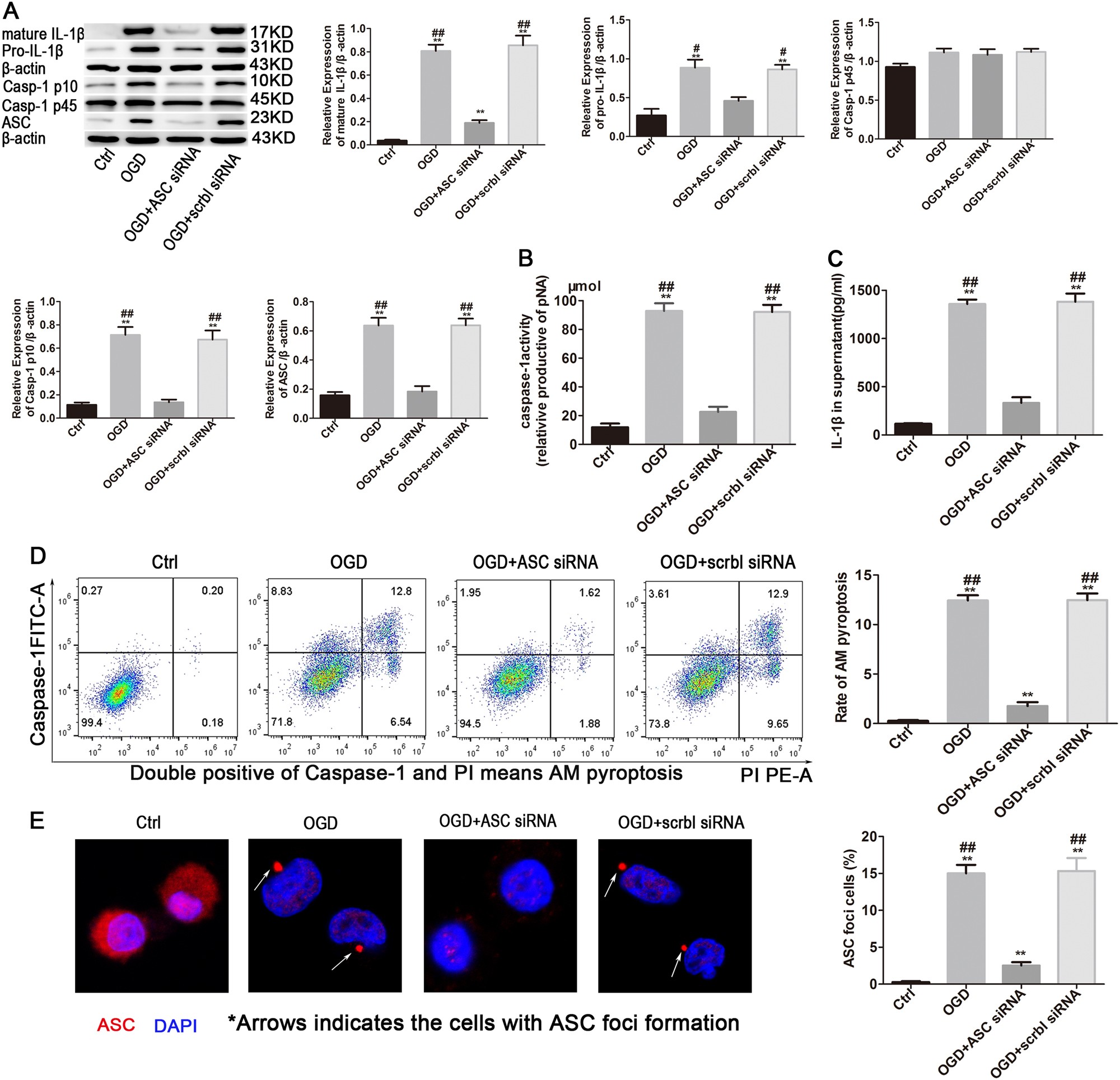
Fig. 2

Knockdown of ASC by specific siRNA mitigates the OGD-induced AM pyroptosis. NR8383 AM were transfected with ASC-specific or scramble (scrbl) siRNA for 48 h, and the cells were exposed to OGD. The relative levels of pyroptosis-related protein expression, caspase-1 activity, the levels of IL-1β in the supernatants of cultured cells, and the frequency of pyroptotic AM were determined. In addition, the cells were stained with Cy3-anti-ASC (red), and counterstained with DAPI. The frequency of pyroptotic AM was observed by a fluorescent microscope. Data are representative images or expressed as the mean ± SEM of each group (n = 3 per group) from three separate experiments. **p < 0.01 vs. the control group. ##p < 0.01 vs. the ASC silenced cells. a The relative levels of pyroptosis-related protein expression. b The caspase-1 activity. c The levels of IL-1β in the cell supernatants. d The frequency of pyroptotic AM. e The ASC foci formation was analyzed by immunofluorescence (magnification ×760)