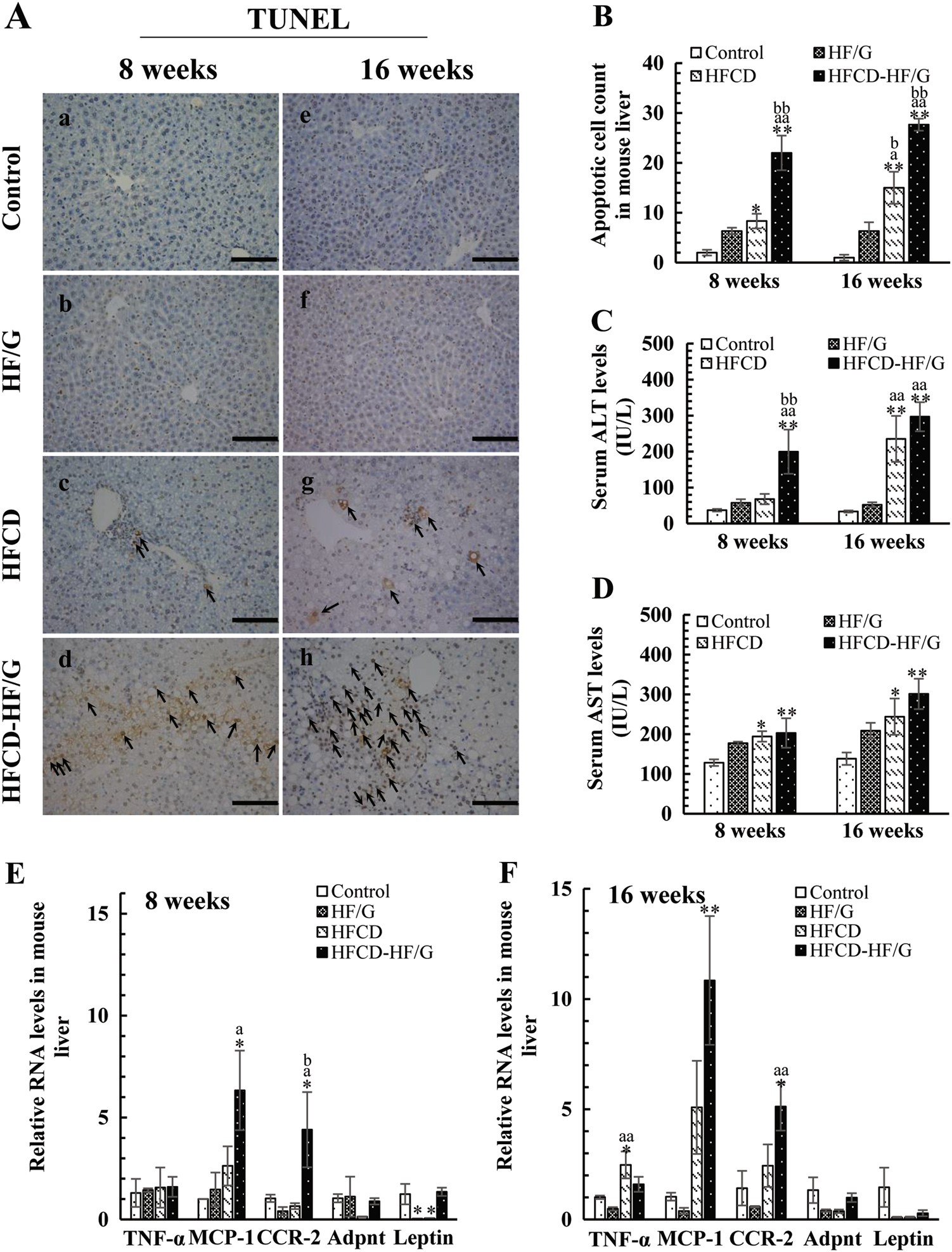
Fig. 3

Variables of liver injury in mice fed different diet. A Representative micrographs of TUNEL staining at 8 (a–d) and 16 weeks (e–h) (n = 3). Images were taken at original magnification (×200). Scale bars = 100 μm. B Apoptotic cell count in liver sections from three mice in each group (n = 3). C, D Serum levels of ALT (C) and AST (D) at 8 (n = 3) and 16 weeks (n = 5). *p < 0.05 and **p < 0.01 compared to the controls. ap < 0.05 and aap < 0.01 compared to HF/G. bp < 0.05 and bbp < 0.01 compared to HFCD. ALT alanine aminotransferase, AST aspartate aminotransferase, TNF-α tumor necrosis factor α, MCP-1 monocyte chemoattractant protein-1, CCR-2 C-C chemokine receptors-2, Adpnt adiponectin