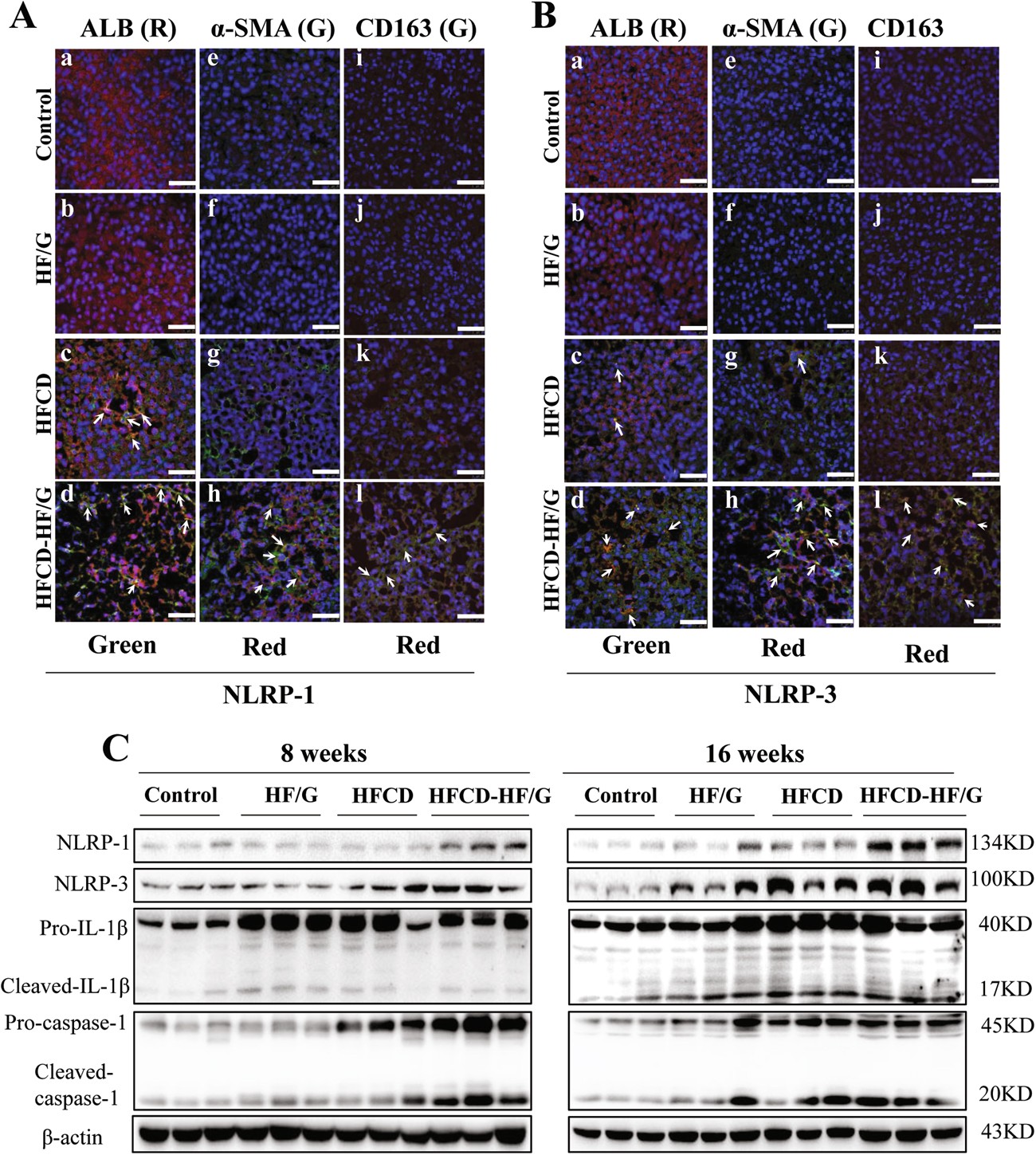
Fig. 8

Inflammasome activation in mice under different diet feeding. A, B Representative confocal micrographs of ALB, α-SMA, and CD163 with NLRP-1 (A) and NLRP-3 co-immunofluorescent staining (B) at 16 weeks. For a–d, ALB was stained in red and NLRP1/3 was stained in green; for e–h, α-SMA was stained in green and NLRP1/3 was stained in red; for i–l, CD163 was stained in green and NLRP1/3 was in red. Images were taken at original magnification (×400). Scale bars = 50 μm. C Western blot analysis of NLRP-1, NLRP-3, cleaved IL-1β, and cleaved caspase-1 protein levels at 8 and 16 weeks (n = 3). NLRP1 NOD-like receptor-1, NLRP3 NOD-like receptor-3, ALB albumin, α-SMA smooth muscle α-actin, CD163 cluster of differentiation 163