Fig. 3
From: Mast cells contribute to Enterovirus 71 infection-induced pulmonary edema in neonatal mice

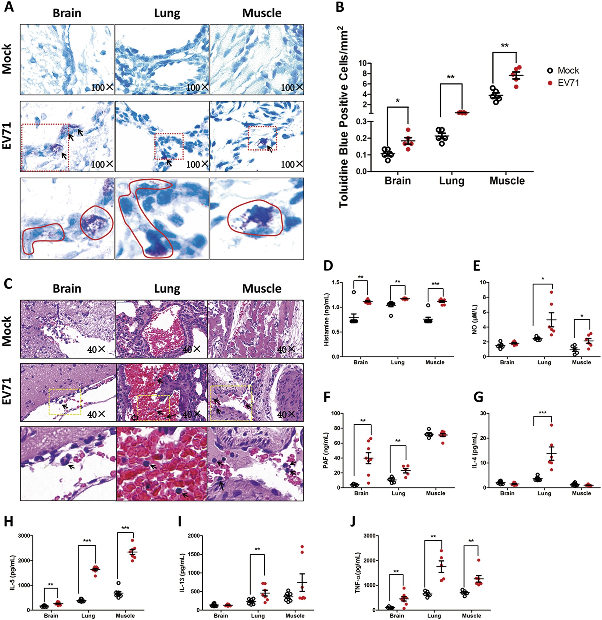
EV71 infection activated mast cells and induced allergic inflammation in target organs or tissues. Toluidine blue staining was used to observe mast cells in brains, lungs and skeletal muscle of mice after EV71 infection. a Toluidine blue stained brain, lung and skeletal muscle slices of mice with mock and EV71 infection with amplification (×40). b Number of toluidine blue-positive cells (mast cells, indicated by black arrows) in brain, lung and skeletal muscle slices of mice with mock (n = 5) and EV71 infection (n = 5). H&E staining was used to observe eosinphils in brains, lungs and skeletal muscle of mice after EV71 infection. c Eosinphils (indicated by black arrows) in brain, lung and skeletal muscle slices of mice. Levels of histamine (d), NO (e), PAF (f), IL-4 (g), IL-5 (h), IL-13 (i), TNF-α (j) in brain, lung and skeletal muscle lysates from mice with mock (n = 5) and EV71 infection (n = 5-7) were detected using ELISA kits. The data are expressed as means ± SEM. *P < 0.05, vs. Mock; **P < 0.01, vs. Mock; ***P < 0.001, vs. Mock