Fig. 1

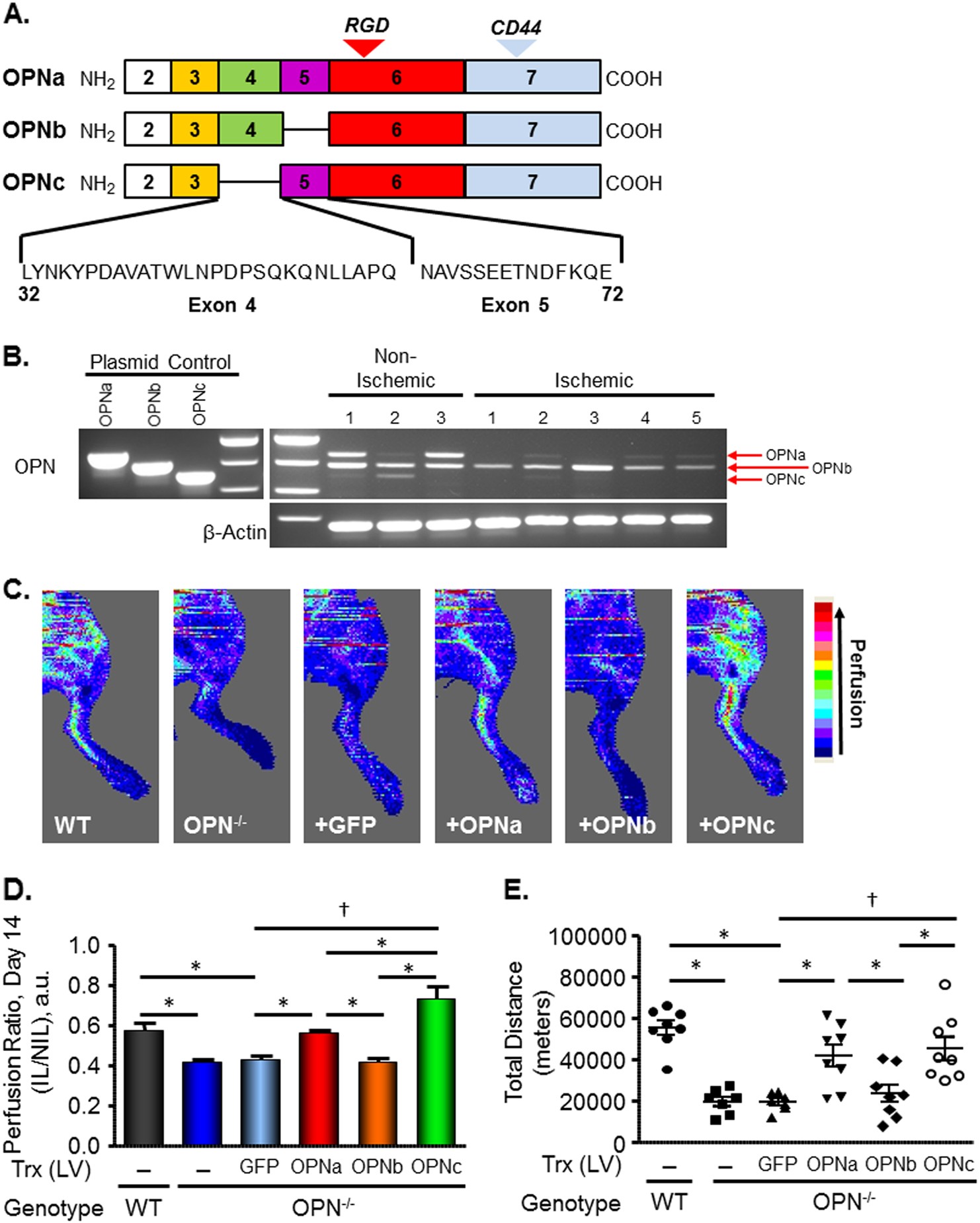
OPN isoforms differentially affect perfusion recovery in vivo and functional limb use. a Illustration of OPN isoform primary domain structure. Each block corresponds to an exon (numbered). OPNa is full length (top), OPNb lacks exon 5 (middle), and OPNc lacks exon 4 (bottom). Expanded amino acid sequences of exons 4 and 5, absent in OPNc and OPNb, respectively, are included. b OPN primers were used to measure OPNa (277 bp), OPNb (235 bp), and OPNc (196 bp) mRNA levels in tissue samples from non-ischemic tissues and tissues from PAD patients with critical limb ischemia by RT-PCR (n = 3–5). Isoform plasmid DNA controls and beta-actin for loading are both shown. c To investigate if OPN isoforms differentially affect collateral vessel formation in vivo, the hindlimb ischemia was performed on the following groups: WT, OPN−/−, or OPN−/− mice treated (trx) with lentivirus (LV) to overexpress GFP, OPNa, OPNb, or OPNc. Perfusion was measured by Laser Doppler perfusion imaging (LDPI). Representative LDPI images 14 days post HLI are shown. d Ischemic limb (IL) perfusion was quantified and normalized to the contralateral non-ischemic limb (NIL) and compared across groups; *p < 0.05, †p < 0.001 vs. GFP; d14, n = 6. e To determine if the OPN isoform effects on perfusion translate to increased functional limb use, animals were given free access to a running wheel (d7 post HLI) and allowed to run for 7 days. Total distance run (meters) was plotted for all groups as a measure of limb function; *p < 0.05, †p < 0.001 vs. GFP; n = 9–10