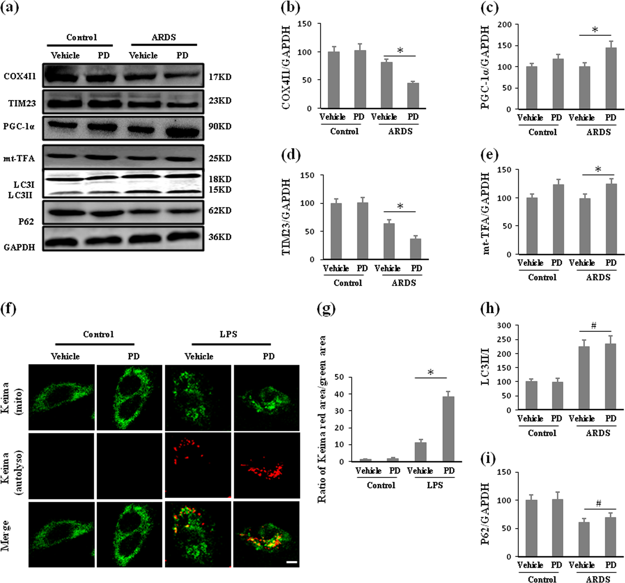
Fig. 1

PD activates mitophagy in ARDS both in vivo and in vitro. a Mice were subjected to an intratracheal administration of LPS (5 mg/kg) and treated with PD (45 mg/kg) or a vehicle, and killed after 12 h following LPS. Mitochondrial markers, COX4I1 and TIM23, mitochondrial biogenesis marker proteins, PGC-1α and mtTFA, autophagy-related proteins, LC3II/I and P62, were measured by western blot. b Quantification analysis of COX4I1 levels; c quantification analysis of PGC-1α levels; d quantification analysis of TIM23 levels; e quantification analysis of mt-TFA levels. f Beas-2B cells transfected with Beas-2B cells transfected with mtKeima-COX8 for 24 h were incubated with LPS (0.5 mM) and PD (50 μM) for 6 h. Laser confocal-scanning microscopy was conducted to observe mitochondria-localised Keima (green) and acidic Keima puncta (red) delivered within autolysosomes. Scale bar: 10 μm. g Quantification of acidic Keima per cell. h Quantification analysis of LC3II/I levels. i Quantification analysis of P62 levels. Data are presented as the mean ± SD (n = 6 in each group). *P < 0.05 vs. the indicated groups; #P > 0.05 vs. the indicated groups