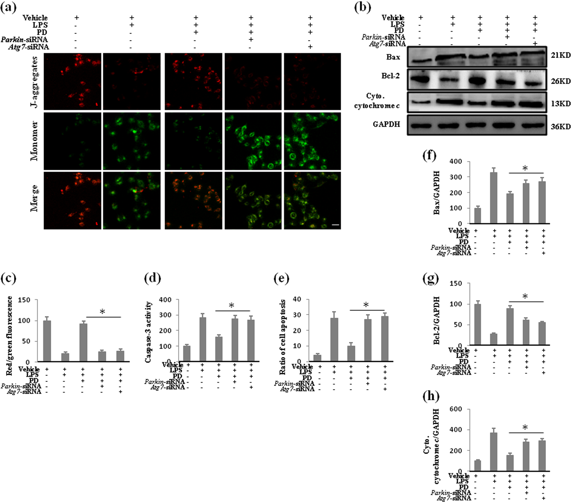
Fig. 4

The inhibition of mitophagy blocks PD-induced protection against mitochondria-dependent apoptosis in vitro. Parkin and Atg7 silencing of Beas-2B cells (a scrambled siRNA was used as control) were exposed to LPS (5 mM) and treated with either PD (50 μM) or a vehicle for 6 h. a The cells were then stained with JC-1 and the mitochondrial membrane potential (MMP) was observed using laser confocal-scanning microscopy. Scale bar: 20 μm. b The expression of Bax, Bcl-2 and cytoplasmic cytochrome c were detected by western blot. c Quantification of the intracellular red and green fluorescence of JC-1. d The level of caspase-3 activity was measured using the caspase-3/CPP32 fluorometric assay kit. e Cell apoptosis was evaluated with an Annexin V-FITC apoptosis detection kit. f Quantification analysis of Bax levels. g Quantification analysis of Bcl-2 levels. h Quantification analysis of cytoplasmic cytochrome c levels. Data are presented as the mean ± SD (n = 6 in each group). *P < 0.05 vs. the indicated groups